WARNING:
JavaScript is turned OFF. None of the links on this concept map will
work until it is reactivated.
If you need help turning JavaScript On, click here.
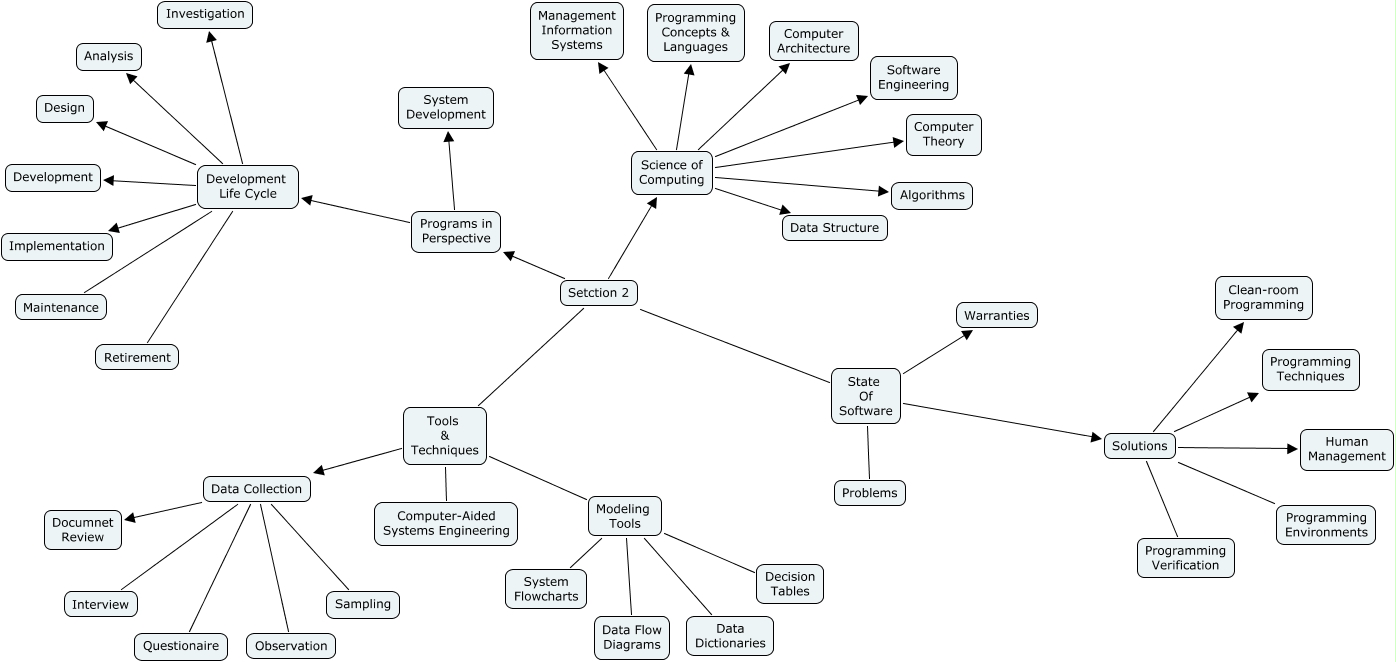
This Concept Map, created with IHMC CmapTools, has information related to: Seth B, Science of Computing Data Structure, Solutions Human Management, Solutions Clean-room Programming, Development Life Cycle Investigation, Development Life Cycle Maintenance, Science of Computing Algorithms, Development Life Cycle Design, Setction 2 Programs in Perspective, Development Life Cycle Retirement, Science of Computing Management Information Systems, Modeling Tools Data Flow Diagrams, Setction 2 Science of Computing, Tools & Techniques Data Collection, Data Collection Interview, State Of Software Solutions, Science of Computing Software Engineering, Data Collection Observation, Science of Computing Computer Theory, State Of Software Warranties, State Of Software Problems