WARNING:
JavaScript is turned OFF. None of the links on this concept map will
work until it is reactivated.
If you need help turning JavaScript On, click here.
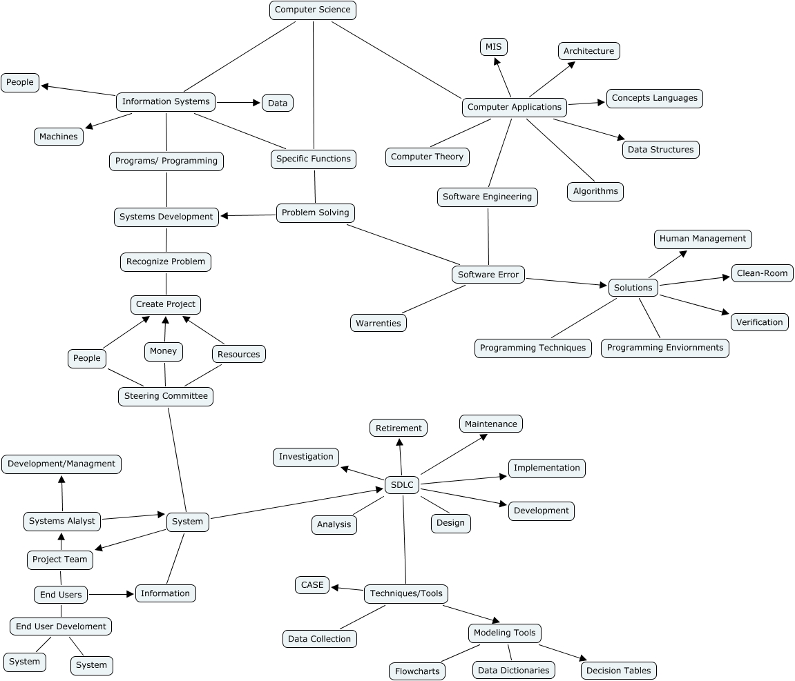
This Concept Map, created with IHMC CmapTools, has information related to: Connor B, Computer Science Computer Applications, Project Team Systems Alalyst, Computer Applications Computer Theory, Computer Applications Data Structures, Techniques/Tools CASE, SDLC Maintenance, SDLC Analysis, Systems Development Recognize Problem, Solutions Clean-Room, Money Steering Committee, Project Team End Users, Techniques/Tools Data Collection, Information Systems Data, People Create Project, Resources Create Project, SDLC Investigation, Software Error Solutions, System Project Team, End User Develoment System, End Users Information