WARNING:
JavaScript is turned OFF. None of the links on this concept map will
work until it is reactivated.
If you need help turning JavaScript On, click here.
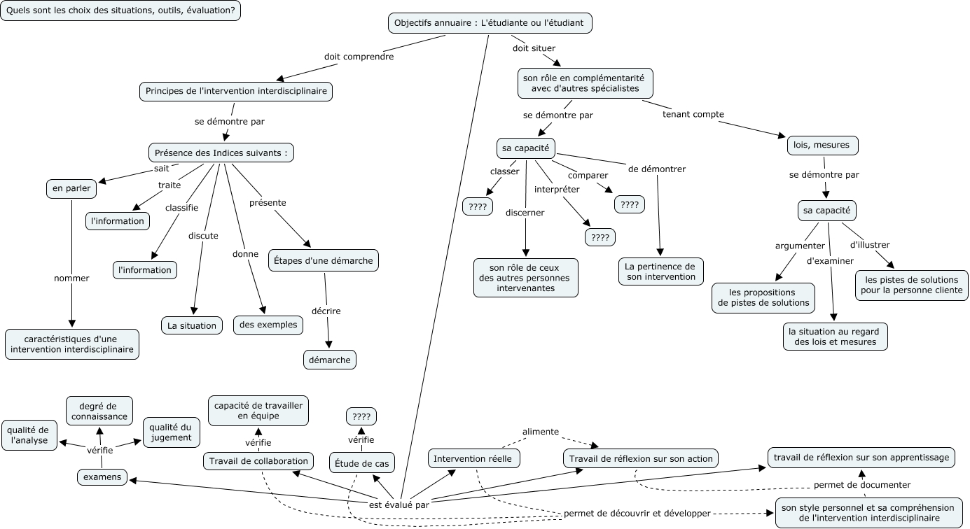
Cette carte de concepts créée avec IHMC CmapTools traite de: Choix Outils, Présence des Indices suivants : classifie l'information, Intervention réelle permet de découvrir et développer son style personnel et sa compréhension de l'intervention interdisciplinaire, examens vérifie qualité de l'analyse, Objectifs annuaire : L'étudiante ou l'étudiant est évalué par Travail de collaboration, Objectifs annuaire : L'étudiante ou l'étudiant doit situer son rôle en complémentarité avec d'autres spécialistes, Objectifs annuaire : L'étudiante ou l'étudiant est évalué par Intervention réelle, en parler nommer caractéristiques d'une intervention interdisciplinaire, Présence des Indices suivants : sait en parler, Objectifs annuaire : L'étudiante ou l'étudiant est évalué par travail de réflexion sur son apprentissage, son rôle en complémentarité avec d'autres spécialistes se démontre par sa capacité, sa capacité discerner son rôle de ceux des autres personnes intervenantes, Intervention réelle alimente Travail de réflexion sur son action, sa capacité comparer ????, sa capacité de démontrer La pertinence de son intervention, Objectifs annuaire : L'étudiante ou l'étudiant est évalué par Étude de cas, examens vérifie qualité du jugement, Objectifs annuaire : L'étudiante ou l'étudiant est évalué par examens, Étapes d'une démarche décrire démarche, Présence des Indices suivants : discute La situation, Principes de l'intervention interdisciplinaire se démontre par Présence des Indices suivants :