WARNING:
JavaScript is turned OFF. None of the links on this concept map will
work until it is reactivated.
If you need help turning JavaScript On, click here.
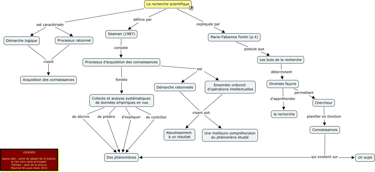
Cette carte de concepts créée avec IHMC CmapTools traite de: Cequ'estlaRechercheScientifique, Ensemble ordonné d'opérations intellectuelles visant soit Une meilleure compréhension du phénomène étudié, Connaissances qui existent sur Des phénomènes, Les buts de la recherche déterminent Diverses façons, Diverses façons permettant Chercheur, Ensemble ordonné d'opérations intellectuelles visant soit Aboutissement à un résultat, Collecte et analyse systématiques de données empiriques en vue de prédire Des phénomènes, Collecte et analyse systématiques de données empiriques en vue d'expliquer Des phénomènes, La recherche scientifique est caractérisée Processus rationnel, Marie-Fabienne Fortin (p.4) postule que Les buts de la recherche, Démarche rationnelle visant soit Aboutissement à un résultat, Chercheur planifier en fonction Connaissances, Processus d'acquisition des connaissances est Démarche rationnelle, Connaissances qui existent sur Un sujet, Collecte et analyse systématiques de données empiriques en vue de décrire Des phénomènes, Démarche rationnelle visant soit Une meilleure compréhension du phénomène étudié, Seaman (1987) consiste Processus d'acquisition des connaissances, Processus d'acquisition des connaissances fondée Collecte et analyse systématiques de données empiriques en vue, Processus d'acquisition des connaissances est Ensemble ordonné d'opérations intellectuelles, Démarche logique visant Acquisition des connaissances, La recherche scientifique expliquée par Marie-Fabienne Fortin (p.4)