WARNING:
JavaScript is turned OFF. None of the links on this concept map will
work until it is reactivated.
If you need help turning JavaScript On, click here.
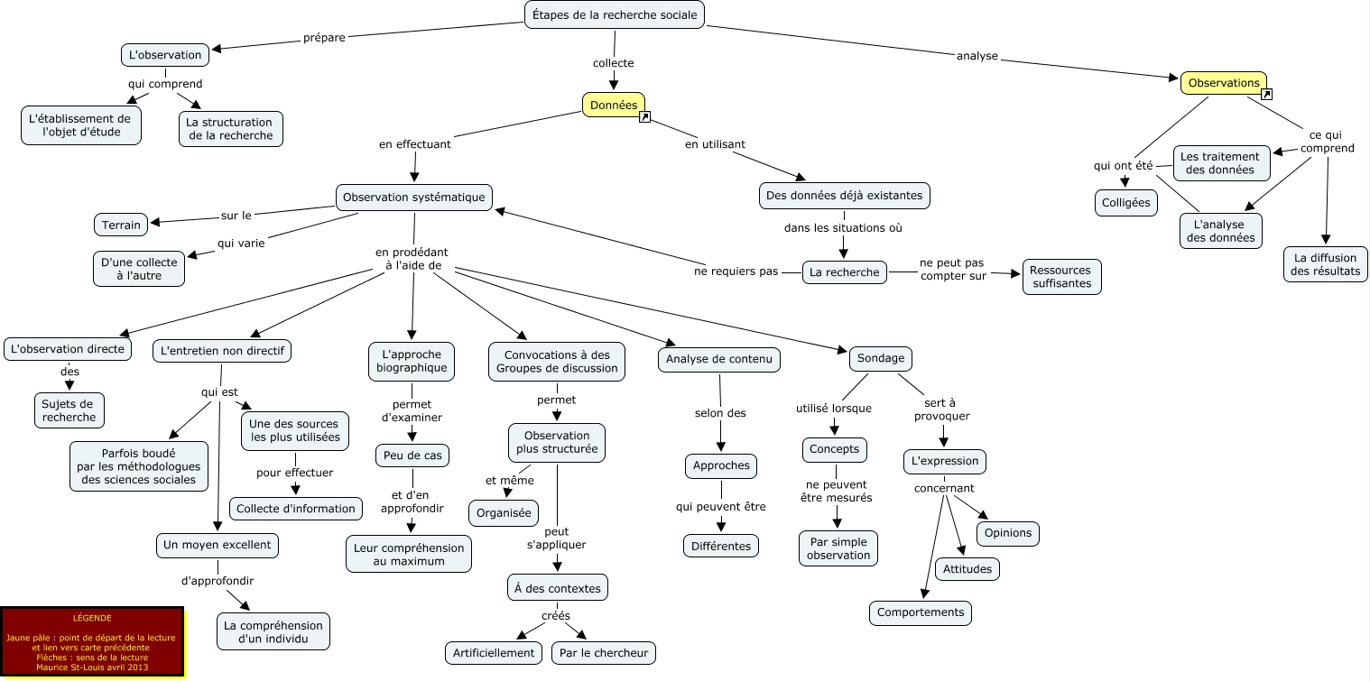
Cette carte de concepts créée avec IHMC CmapTools traite de: 3-Étapes de la recherche sociale_Collecte données et analyse des observations, Des données déjà existantes dans les situations où La recherche, Convocations à des Groupes de discussion permet Observation plus structurée, L'entretien non directif qui est Parfois boudé par les méthodologues des sciences sociales, La recherche ne peut pas compter sur Ressources suffisantes, Étapes de la recherche sociale prépare L'observation, Étapes de la recherche sociale collecte Données, Étapes de la recherche sociale analyse Observations, Observation systématique en prodédant à l'aide de Sondage, Observation systématique en prodédant à l'aide de L'approche biographique, Observation systématique en prodédant à l'aide de L'observation directe, Approches qui peuvent être Différentes, Observations qui ont été Colligées, À des contextes créés Par le chercheur, L'analyse des données qui ont été Colligées, Concepts ne peuvent être mesurés Par simple observation, L'entretien non directif qui est Une des sources les plus utilisées, Données en effectuant Observation systématique, Observation systématique en prodédant à l'aide de Analyse de contenu, Observation systématique en prodédant à l'aide de Convocations à des Groupes de discussion, Peu de cas et d'en approfondir Leur compréhension au maximum