WARNING:
JavaScript is turned OFF. None of the links on this concept map will
work until it is reactivated.
If you need help turning JavaScript On, click here.
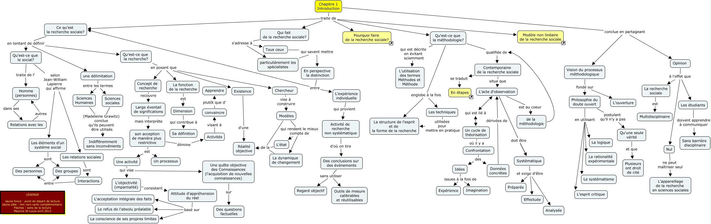
Cette carte de concepts créée avec IHMC CmapTools traite de: Chapitre I Introduction, Qu'une seule vérité et que Plusieurs ont droit de cité, L'expérience individuelle qui provient Activité de recherche non systématique, Systématique et exige d'être Effectuée, Tous ceux qui savent mettre En perspective la distinction, Qu'est-ce que la méthodologie? qui est décrite en évitant sciemment L'utilisation des termes Méthodes et Méthode, Homme (personnes) dans ses Relations avec les, Vision du processus méthodologique fondé sur Philosophie du doute ouvert, Les éléments d'un système social sont Des personnes, Relations avec les autres Homme (personnes), Les relations sociales sont Interactions, Ce qu'est la recherche sociale? en tentant de définir Qu'est-ce que le social?, Activité de recherche non systématique d'où on tire Des conclusions sur des événements, Un cycle de théorisation où il y a Confrontation, Qui fait de la recherche sociale? s'adresse à Tous ceux, Systématique et exige d'être Préparée, Des conclusions sur des événements sans utiliser Regard objectif, Attitude d'appréhension du réel basé sur L'acceptation intégrale des faits, Les techniques utilisées pour mettre en pratique La structure de l'esprit et de la forme de la recherche, Chapitre 1 Introduction conclue en partageant Vision du processus méthodologique, Opinion à l'effet que Nul