WARNING:
JavaScript is turned OFF. None of the links on this concept map will
work until it is reactivated.
If you need help turning JavaScript On, click here.
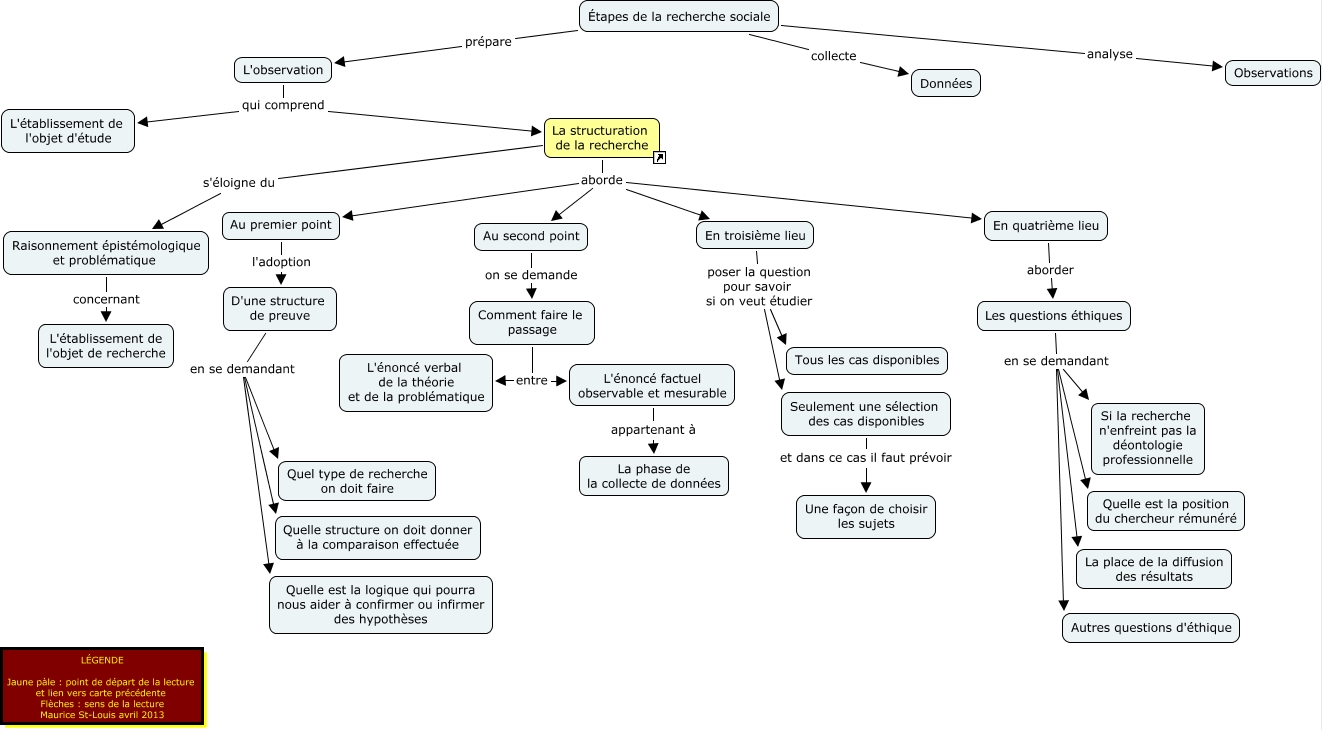
Cette carte de concepts créée avec IHMC CmapTools traite de: 2-Étapes de la recherche sociale_Préparation_Structuration de la recherche, La structuration de la recherche s'éloigne du Raisonnement épistémologique et problématique, Étapes de la recherche sociale prépare L'observation, D'une structure de preuve en se demandant Quel type de recherche on doit faire, Les questions éthiques en se demandant Quelle est la position du chercheur rémunéré, Comment faire le passage entre L'énoncé factuel observable et mesurable, En troisième lieu poser la question pour savoir si on veut étudier Tous les cas disponibles, La structuration de la recherche aborde En quatrième lieu, La structuration de la recherche aborde Au second point, En troisième lieu poser la question pour savoir si on veut étudier Seulement une sélection des cas disponibles, Comment faire le passage entre L'énoncé verbal de la théorie et de la problématique, D'une structure de preuve en se demandant Quelle est la logique qui pourra nous aider à confirmer ou infirmer des hypothèses, Étapes de la recherche sociale analyse Observations, Les questions éthiques en se demandant La place de la diffusion des résultats, Seulement une sélection des cas disponibles et dans ce cas il faut prévoir Une façon de choisir les sujets, D'une structure de preuve en se demandant Quelle structure on doit donner à la comparaison effectuée, Au premier point l'adoption D'une structure de preuve, En quatrième lieu aborder Les questions éthiques, Étapes de la recherche sociale collecte Données, Les questions éthiques en se demandant Autres questions d'éthique, La structuration de la recherche aborde Au premier point