WARNING:
JavaScript is turned OFF. None of the links on this concept map will
work until it is reactivated.
If you need help turning JavaScript On, click here.
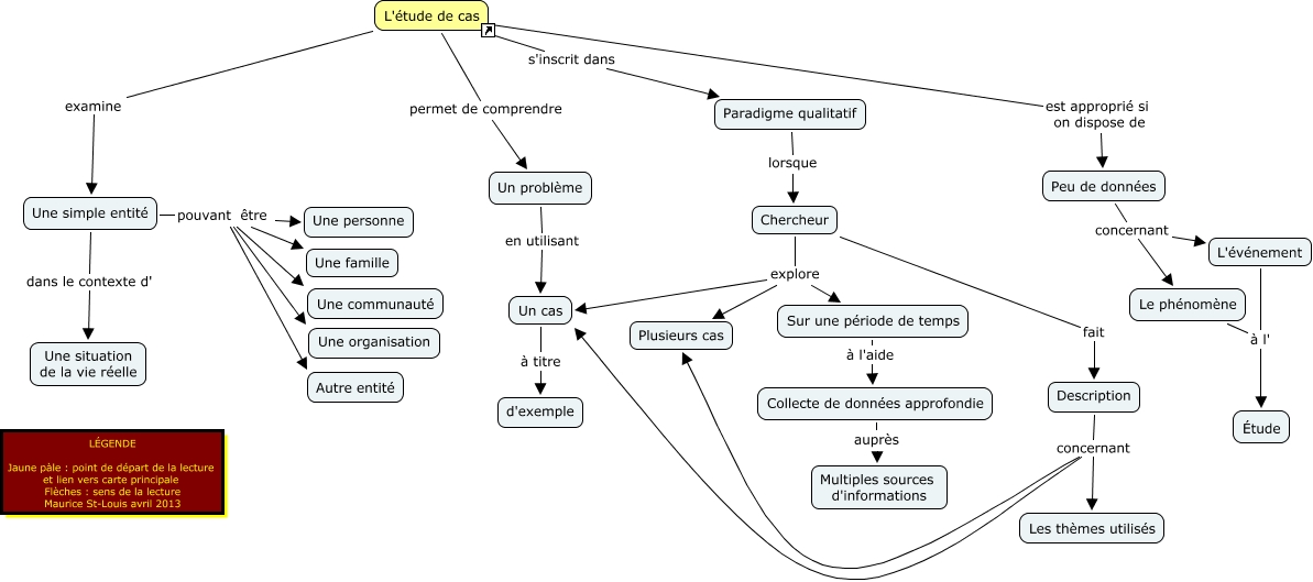
Cette carte de concepts créée avec IHMC CmapTools traite de: L'étude de cas, Peu de données concernant L'événement, Collecte de données approfondie auprès Multiples sources d'informations, Description concernant Plusieurs cas, L'étude de cas permet de comprendre Un problème, L'événement à l' Étude, Une simple entité pouvant être Une communauté, Paradigme qualitatif lorsque Chercheur, Chercheur explore Sur une période de temps, Un problème en utilisant Un cas, Une simple entité pouvant être Une famille, Une simple entité dans le contexte d' Une situation de la vie réelle, L'étude de cas examine Une simple entité, Chercheur fait Description, Description concernant Un cas, Peu de données concernant Le phénomène, Un cas à titre d'exemple, L'étude de cas est approprié si on dispose de Peu de données, Une simple entité pouvant être Une organisation, Une simple entité pouvant être Une personne, Une simple entité pouvant être Autre entité