WARNING:
JavaScript is turned OFF. None of the links on this concept map will
work until it is reactivated.
If you need help turning JavaScript On, click here.
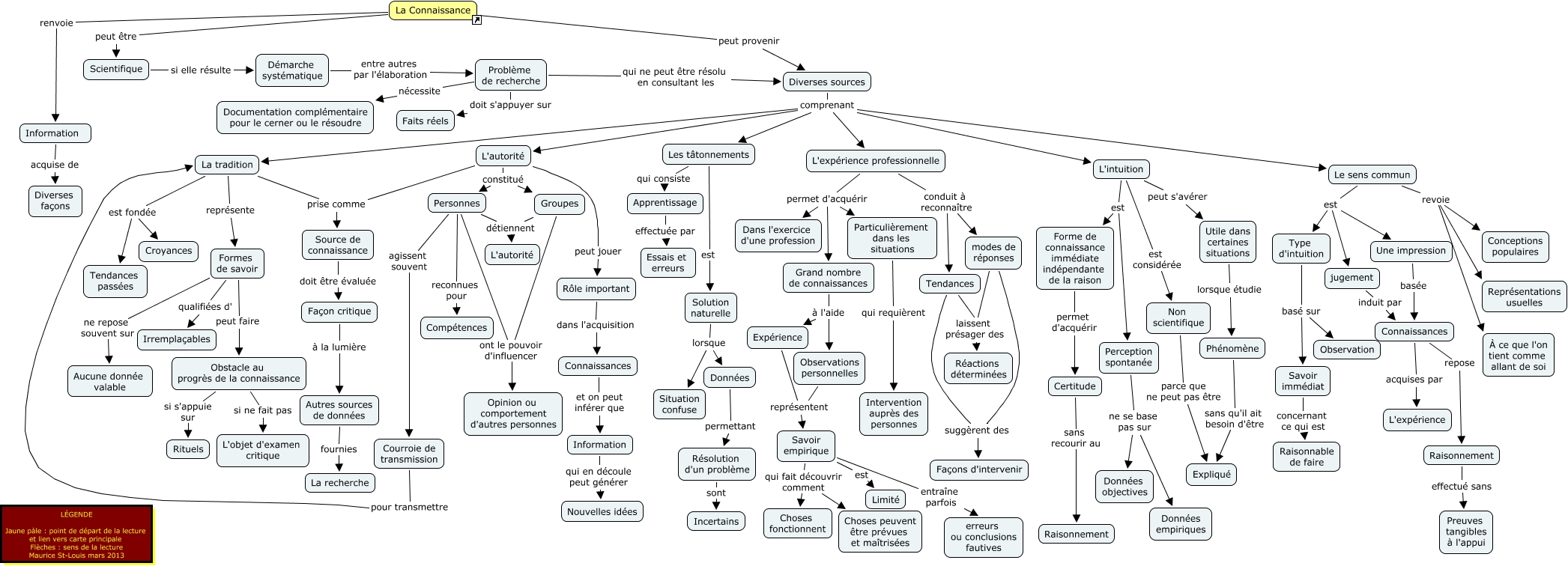
Cette carte de concepts créée avec IHMC CmapTools traite de: La connaissance, Groupes ont le pouvoir d'influencer Opinion ou comportement d'autres personnes, Formes de savoir qualifiées d' Irremplaçables, Connaissances acquises par L'expérience, Grand nombre de connaissances à l'aide Observations personnelles, Résolution d'un problème sont Incertains, Obstacle au progrès de la connaissance si ne fait pas L'objet d'examen critique, Raisonnement effectué sans Preuves tangibles à l'appui, La Connaissance peut être Scientifique, Particulièrement dans les situations qui requièrent Intervention auprès des personnes, L'autorité peut jouer Rôle important, Phénomène sans qu'il ait besoin d'être Expliqué, Le sens commun revoie À ce que l'on tient comme allant de soi, Problème de recherche doit s'appuyer sur Faits réels, Diverses sources comprenant L'expérience professionnelle, Une impression basée Connaissances, Groupes détiennent L'autorité, Obstacle au progrès de la connaissance si s'appuie sur Rituels, Grand nombre de connaissances à l'aide Expérience, Données permettant Résolution d'un problème, Personnes détiennent L'autorité