WARNING:
JavaScript is turned OFF. None of the links on this concept map will
work until it is reactivated.
If you need help turning JavaScript On, click here.
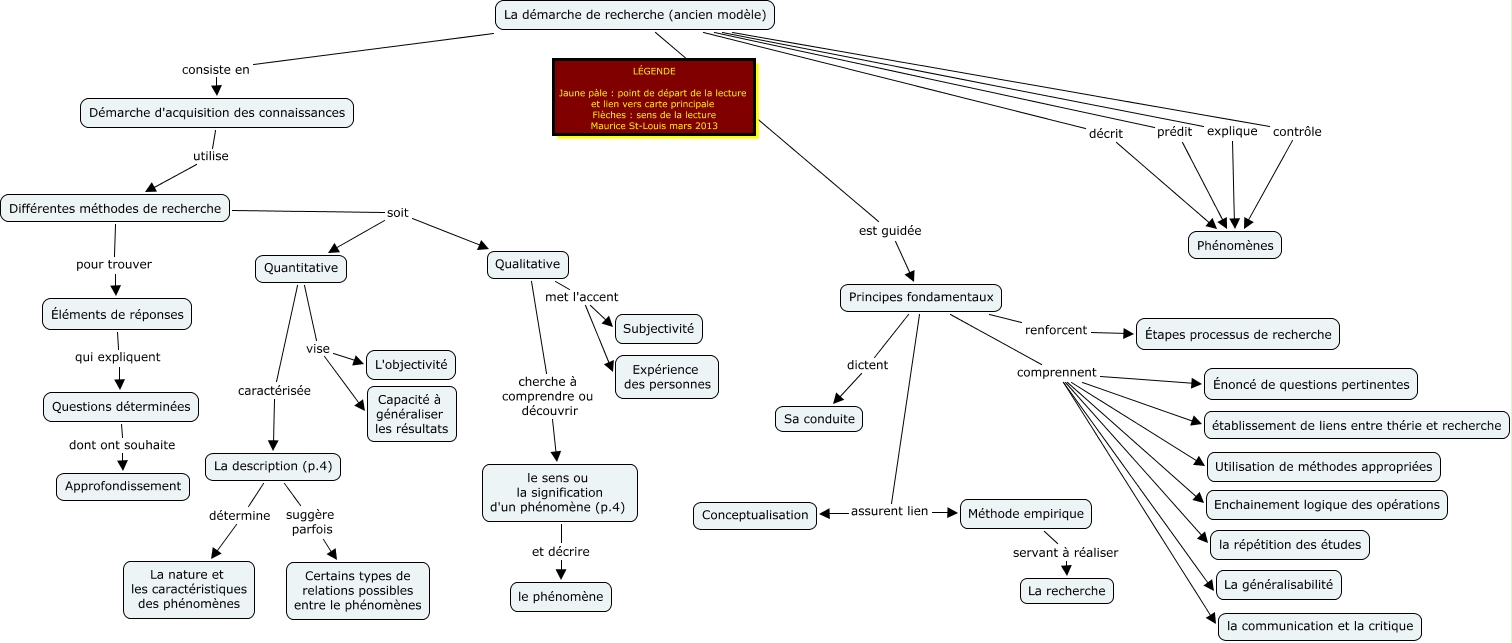
Cette carte de concepts créée avec IHMC CmapTools traite de: Démarche de recherche_ancien, Principes fondamentaux assurent lien Méthode empirique, Principes fondamentaux comprennent établissement de liens entre thérie et recherche, Principes fondamentaux dictent Sa conduite, le sens ou la signification d'un phénomène (p.4) et décrire le phénomène, Quantitative caractérisée La description (p.4), La démarche de recherche (ancien modèle) explique Phénomènes, La démarche de recherche (ancien modèle) prédit Phénomènes, Principes fondamentaux comprennent la communication et la critique, Qualitative met l'accent Subjectivité, Éléments de réponses qui expliquent Questions déterminées, Démarche d'acquisition des connaissances utilise Différentes méthodes de recherche, Principes fondamentaux renforcent Étapes processus de recherche, Quantitative vise L'objectivité, Différentes méthodes de recherche soit Quantitative, Différentes méthodes de recherche pour trouver Éléments de réponses, La démarche de recherche (ancien modèle) décrit Phénomènes, Questions déterminées dont ont souhaite Approfondissement, Méthode empirique servant à réaliser La recherche, La description (p.4) détermine La nature et les caractéristiques des phénomènes, La démarche de recherche (ancien modèle) est guidée Principes fondamentaux