WARNING:
JavaScript is turned OFF. None of the links on this concept map will
work until it is reactivated.
If you need help turning JavaScript On, click here.
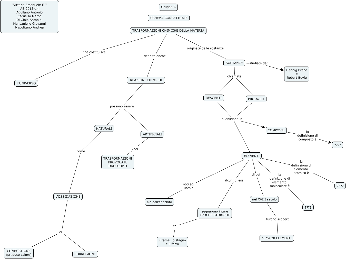
Questa Cmap, creata con IHMC CmapTools, contiene informazioni relative a: GA Elementi e Composti - 49, ELEMENTI di cui nel XVIII secolo, REAZIONI CHIMICHE possono essere NATURALI, nel XVIII secolo furono scoperti nuovi 20 ELEMENTI, ARTIFICIALI cioè TRASFORMAZIONI PROVOCATE DALL'UOMO, segnarono intere EPOCHE STORICHE es. il rame, lo stagno e il ferro, ELEMENTI la definizione di elemento atomico è ????, TRASFORMAZIONI CHIMICHE DELLA MATERIA definite anche REAZIONI CHIMICHE, L'OSSIDAZIONE per CORROSIONE, ELEMENTI la definizione di elemento molecolare è ????, REAGENTI si dividono in: ELEMENTI, COMPOSTI la definizione di composto è ????, L'OSSIDAZIONE per COMBUSTIONE (produce calore), TRASFORMAZIONI CHIMICHE DELLA MATERIA che costituisce L'UNIVERSO, ELEMENTI noti agli uomini sin dall'antichità, SOSTANZE chiamate REAGENTI, NATURALI come L'OSSIDAZIONE, SOSTANZE chiamate PRODOTTI, SOSTANZE studiate da: Hennig Brand e Robert Boyle, ELEMENTI alcuni di essi segnarono intere EPOCHE STORICHE, REAGENTI si dividono in: COMPOSTI