WARNING:
JavaScript is turned OFF. None of the links on this concept map will
work until it is reactivated.
If you need help turning JavaScript On, click here.
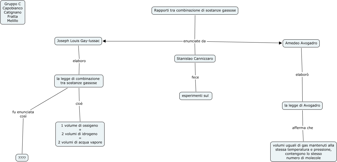
Questa Cmap, creata con IHMC CmapTools, contiene informazioni relative a: GC Avogadro La Mole 52 - 58, Joseph Louis Gay-lussac elaboro la legge di combinazione tra sostanze gassose, la legge di combinazione tra sostanze gassose cioè 1 volume di ossigeno + 2 volumi di idrogeno = 2 volumi di acqua vapore, Amedeo Avogadro elaborò la legge di Avogadro, la legge di Avogadro afferma che volumi uguali di gas mantenuti alla stessa temperatura e pressione, contengono lo stesso numero di molecole, Rapporti tra combinazione di sostanze gassose enunciate da Joseph Louis Gay-lussac, Rapporti tra combinazione di sostanze gassose enunciate da Stanislao Cannizzaro, Rapporti tra combinazione di sostanze gassose enunciate da Amedeo Avogadro, la legge di combinazione tra sostanze gassose fu enunciata così ????, Stanislao Cannizzaro fece esperimenti sul