WARNING:
JavaScript is turned OFF. None of the links on this concept map will
work until it is reactivated.
If you need help turning JavaScript On, click here.
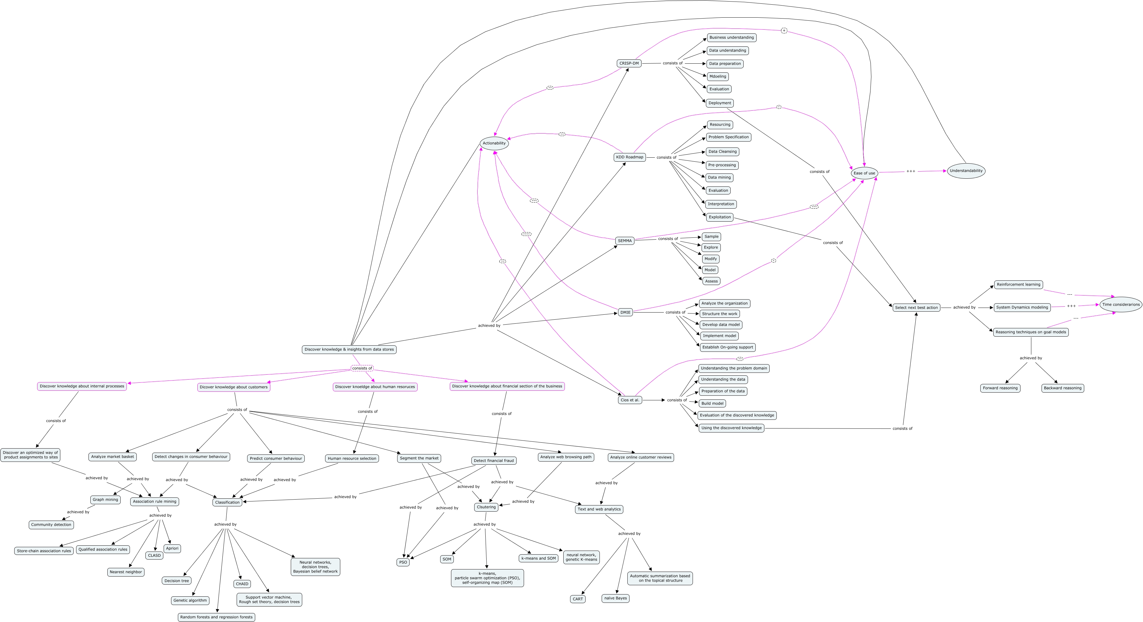
This Concept Map, created with IHMC CmapTools, has information related to: DM_Business_Applications_V3, Discover knowledge about financial section of the business consists of Detect financial fraud, Dicover knowledge about customers consists of Analyze web browsing path, Discover knowledge & insights from data stores consists of Discover knoeldge about human resoruces, CRISP-DM consists of Data preparation, SEMMA consists of Assess, Graph mining achieved by Community detection, KDD Roadmap consists of Evaluation, Cios et al. -- Actionability, Deployment consists of Select next best action, Cios et al. consists of Understanding the problem domain, Cios et al. consists of Understanding the data, Text and web analytics achieved by CART, Select next best action achieved by System Dynamics modeling, Clsutering achieved by PSO, Segment the market achieved by Clsutering, Discover knowledge & insights from data stores achieved by Cios et al., Clsutering achieved by SOM, Analyze market basket achieved by Association rule mining, KDD Roadmap consists of Interpretation, KDD Roadmap consists of Data Cleansing