WARNING:
JavaScript is turned OFF. None of the links on this concept map will
work until it is reactivated.
If you need help turning JavaScript On, click here.
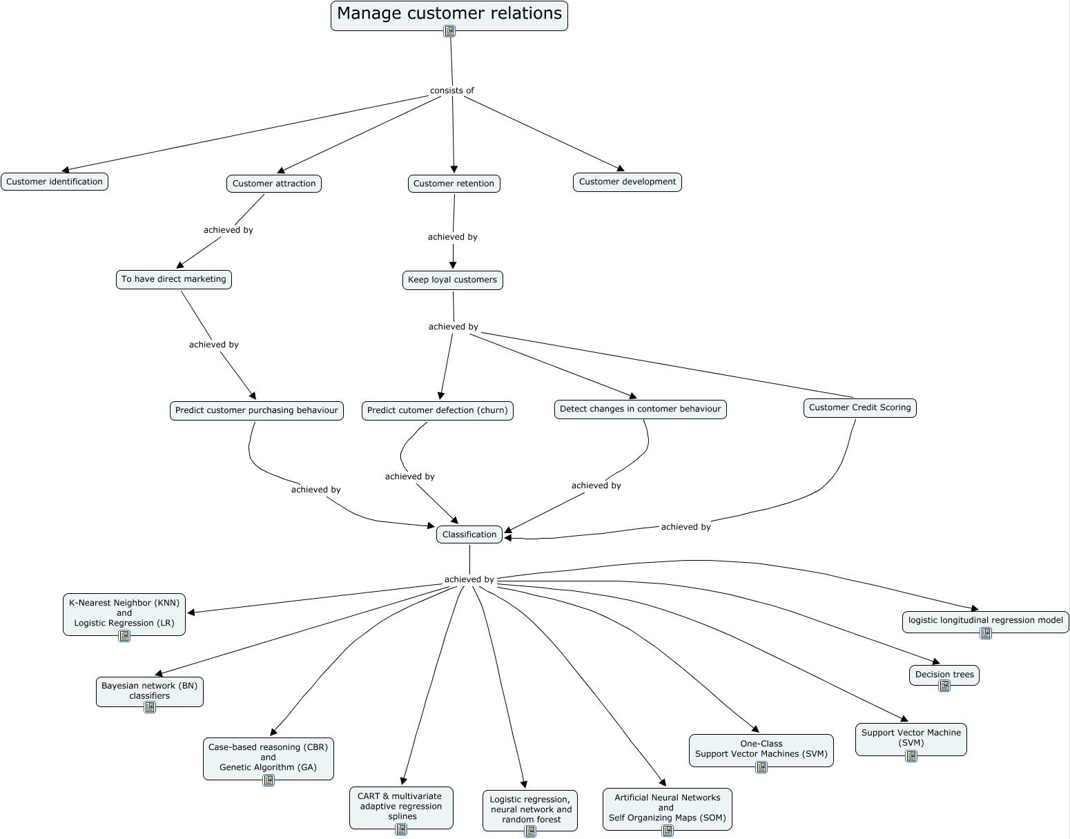
This Concept Map, created with IHMC CmapTools, has information related to: Classification_Techniques_in_Customer_ASpect, Detect changes in contomer behaviour achieved by Classification, Manage customer relations consists of Customer identification, Classification achieved by One-Class Support Vector Machines (SVM), Customer attraction achieved by To have direct marketing, Manage customer relations consists of Customer retention, Manage customer relations consists of Customer attraction, Predict customer purchasing behaviour achieved by Classification, Classification achieved by Logistic regression, neural network and random forest, Classification achieved by K-Nearest Neighbor (KNN) and Logistic Regression (LR), Predict cutomer defection (churn) achieved by Classification, Customer retention achieved by Keep loyal customers, Classification achieved by Case-based reasoning (CBR) and Genetic Algorithm (GA), To have direct marketing achieved by Predict customer purchasing behaviour, Classification achieved by CART & multivariate adaptive regression splines, Classification achieved by logistic longitudinal regression model, Keep loyal customers achieved by Detect changes in contomer behaviour, Classification achieved by Artificial Neural Networks and Self Organizing Maps (SOM), Keep loyal customers achieved by Predict cutomer defection (churn), Customer Credit Scoring achieved by Classification, Classification achieved by Support Vector Machine (SVM)