WARNING:
JavaScript is turned OFF. None of the links on this concept map will
work until it is reactivated.
If you need help turning JavaScript On, click here.
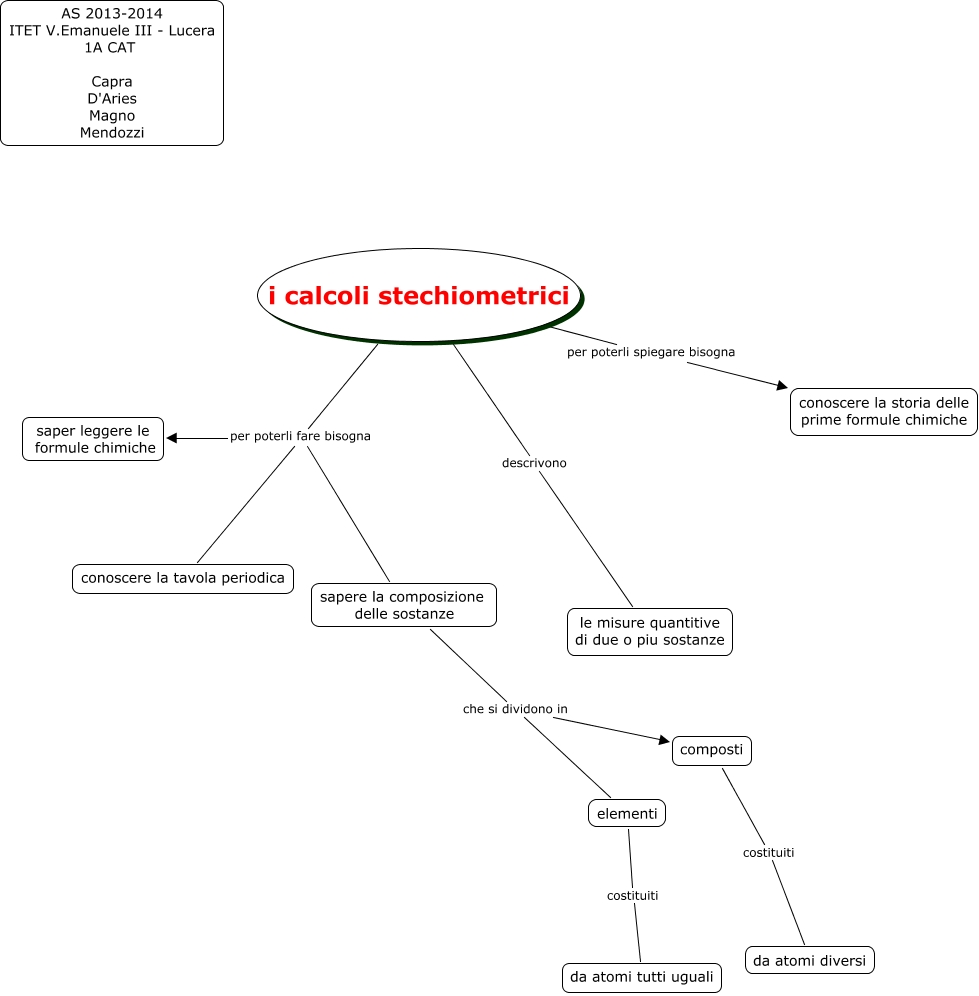
Questa Cmap, creata con IHMC CmapTools, contiene informazioni relative a: GD Calcoli Stechiometrici 59 - 63, i calcoli stechiometrici per poterli fare bisogna saper leggere le formule chimiche, sapere la composizione delle sostanze che si dividono in composti, i calcoli stechiometrici per poterli fare bisogna sapere la composizione delle sostanze, i calcoli stechiometrici per poterli fare bisogna conoscere la tavola periodica, i calcoli stechiometrici per poterli spiegare bisogna conoscere la storia delle prime formule chimiche, elementi costituiti da atomi tutti uguali, sapere la composizione delle sostanze che si dividono in elementi, composti costituiti da atomi diversi, i calcoli stechiometrici descrivono le misure quantitive di due o piu sostanze