WARNING:
JavaScript is turned OFF. None of the links on this concept map will
work until it is reactivated.
If you need help turning JavaScript On, click here.
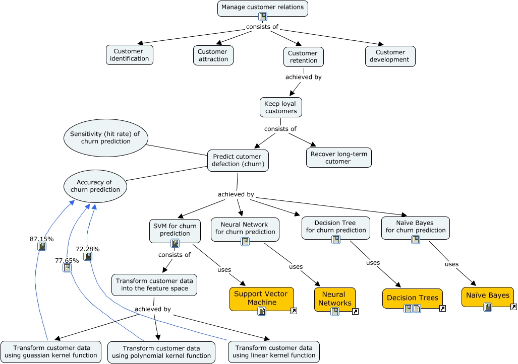
This Concept Map, created with IHMC CmapTools, has information related to: Classification_Techniques_in_Marketing, Transform customer data into the feature space achieved by Transform customer data using linear kernel function, Transform customer data into the feature space achieved by Transform customer data using polynomial kernel function, Manage customer relations consists of Customer identification, Keep loyal customers consists of Predict cutomer defection (churn), SVM for churn prediction 87.15% Accuracy of churn prediction, Predict cutomer defection (churn) achieved by SVM for churn prediction, Decision Tree for churn prediction 62% Accuracy of churn prediction, Neural Network for churn prediction uses Neural Networks, Transform customer data using guassian kernel function 87.15% Accuracy of churn prediction, Manage customer relations consists of Customer retention, Predict cutomer defection (churn) Sensitivity (hit rate) of churn prediction, Neural Network for churn prediction 78.12% Accuracy of churn prediction, Predict cutomer defection (churn) achieved by Naïve Bayes for churn prediction, Transform customer data using polynomial kernel function 77.65% Accuracy of churn prediction, Customer retention achieved by Keep loyal customers, Naïve Bayes for churn prediction 83.24% Accuracy of churn prediction, Transform customer data using linear kernel function 72.28% Accuracy of churn prediction, Manage customer relations consists of Customer development, Manage customer relations consists of Customer attraction, Transform customer data into the feature space achieved by Transform customer data using guassian kernel function