WARNING:
JavaScript is turned OFF. None of the links on this concept map will
work until it is reactivated.
If you need help turning JavaScript On, click here.
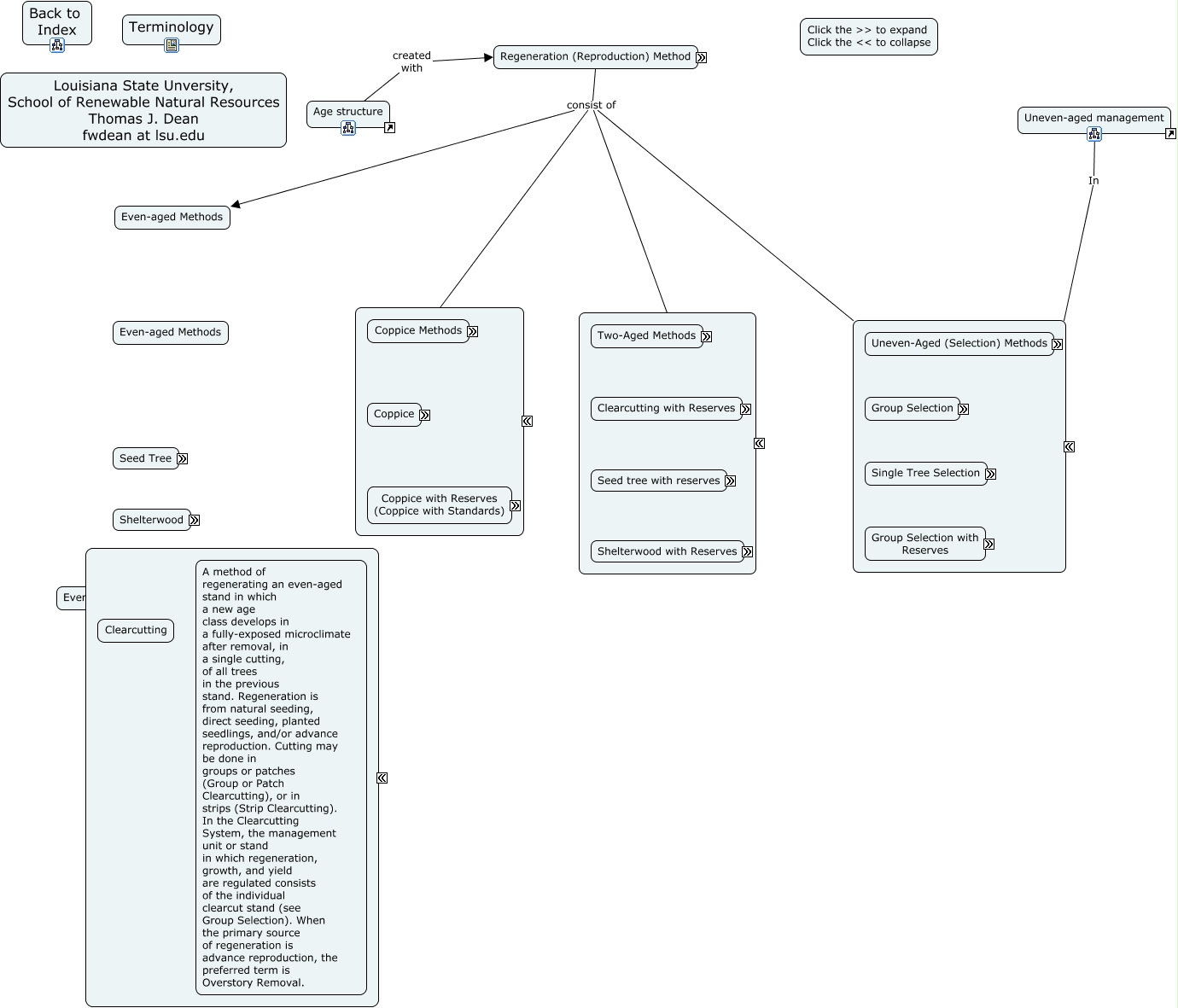
This Concept Map, created with IHMC CmapTools, has information related to: Reproduction methods, Age structure created with Regeneration (Reproduction) Method, Regeneration (Reproduction) Method consist of Uneven-Aged (Selection) Methods, Uneven-aged management In Uneven-Aged (Selection) Methods, Regeneration (Reproduction) Method consist of Two-Aged Methods, Regeneration (Reproduction) Method consist of Even-aged Methods, Regeneration (Reproduction) Method consist of Coppice Methods