WARNING:
JavaScript is turned OFF. None of the links on this concept map will
work until it is reactivated.
If you need help turning JavaScript On, click here.
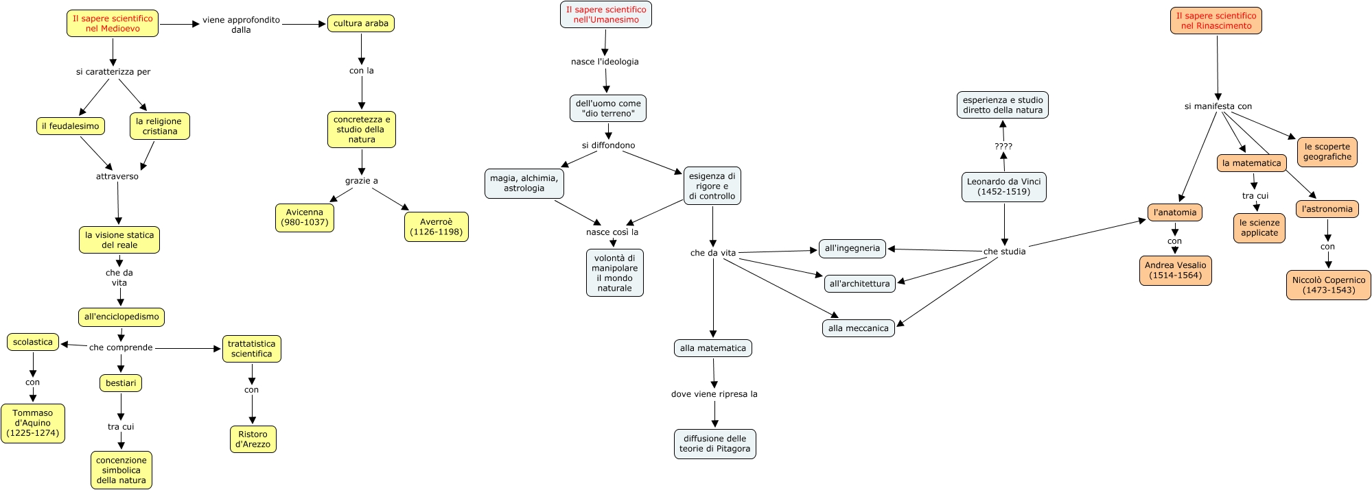
Questa Cmap, creata con IHMC CmapTools, contiene informazioni relative a: Saperi scientifici, all'enciclopedismo che comprende scolastica, l'anatomia con Andrea Vesalio (1514-1564), Il sapere scientifico nel Medioevo viene approfondito dalla cultura araba, Il sapere scientifico nel Rinascimento si manifesta con le scoperte geografiche, Leonardo da Vinci (1452-1519) che studia all'ingegneria, concretezza e studio della natura grazie a Averroè (1126-1198), alla matematica dove viene ripresa la diffusione delle teorie di Pitagora, all'enciclopedismo che comprende trattatistica scientifica, Il sapere scientifico nel Rinascimento si manifesta con l'astronomia, Leonardo da Vinci (1452-1519) ???? esperienza e studio diretto della natura, cultura araba con la concretezza e studio della natura, Il sapere scientifico nell'Umanesimo nasce l'ideologia dell'uomo come "dio terreno", Il sapere scientifico nel Rinascimento si manifesta con l'anatomia, concretezza e studio della natura grazie a Avicenna (980-1037), Leonardo da Vinci (1452-1519) che studia alla meccanica, all'enciclopedismo che comprende bestiari, esigenza di rigore e di controllo che da vita all'ingegneria, esigenza di rigore e di controllo nasce così la volontà di manipolare il mondo naturale, dell'uomo come "dio terreno" si diffondono esigenza di rigore e di controllo, esigenza di rigore e di controllo che da vita alla matematica