WARNING:
JavaScript is turned OFF. None of the links on this concept map will
work until it is reactivated.
If you need help turning JavaScript On, click here.
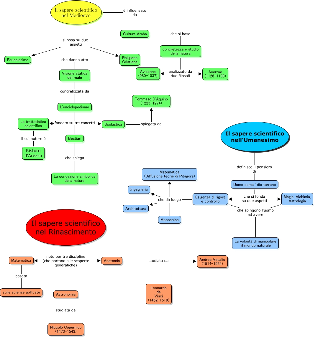
Questa Cmap, creata con IHMC CmapTools, contiene informazioni relative a: Massa_Saperiscientifici, Feudalesimo che danno atto Visione statica del reale, concretezza e studio della natura analizzato da due filosofi Averroè (1126-1198), Il sapere scientifico nel Medioevo si posa su due aspetti Feudalesimo, Scolastica spiegata da Tommaso D'Aquino (1225-1274), Esigenza di rigore e controllo che dà luogo Meccanica, La trattatistica scientifica il cui autore è Ristoro d'Arezzo, Il sapere scientifico nel Medioevo è influenzato da Cultura Araba, Il sapere scientifico nel Rinascimento noto per tre discipline (che portano alle scoperte geografiche) Astronomia, Il sapere scientifico nel Rinascimento noto per tre discipline (che portano alle scoperte geografiche) Anatomia, Il sapere scientifico nell'Umanesimo definisce il pensiero di Uomo come "dio terreno, Uomo come "dio terreno che si fonda su due aspetti Esigenza di rigore e controllo, Matematica basata sulle scienze apllicate, Il sapere scientifico nel Medioevo si posa su due aspetti Religione Cristiana, Anatomia studiata da Leonardo da Vinci (1452-1519), Esigenza di rigore e controllo che dà luogo Ingegneria, Cultura Araba che si basa concretezza e studio della natura, Uomo come "dio terreno che si fonda su due aspetti Magia, Alchimia, Astrologia, concretezza e studio della natura analizzato da due filosofi Avicenna (980-1037), Esigenza di rigore e controllo che dà luogo Matematica (Diffusione teorie di Pitagora), Religione Cristiana che danno atto Visione statica del reale