WARNING:
JavaScript is turned OFF. None of the links on this concept map will
work until it is reactivated.
If you need help turning JavaScript On, click here.
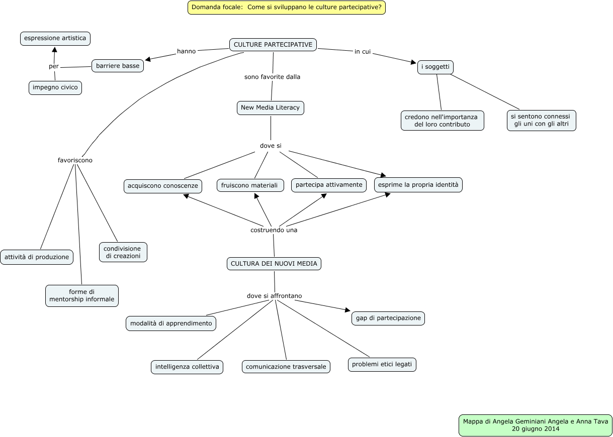
Questa Cmap, creata con IHMC CmapTools, contiene informazioni relative a: prova, barriere basse per impegno civico, CULTURA DEI NUOVI MEDIA costruendo una esprime la propria identità, CULTURA DEI NUOVI MEDIA dove si affrontano comunicazione trasversale, CULTURE PARTECIPATIVE in cui i soggetti, CULTURE PARTECIPATIVE favoriscono attività di produzione, intelligenza collettiva dove si affrontano gap di partecipazione, barriere basse per espressione artistica, New Media Literacy dove si partecipa attivamente, intelligenza collettiva dove si affrontano comunicazione trasversale, problemi etici legati dove si affrontano comunicazione trasversale, New Media Literacy dove si fruiscono materiali, i soggetti ???? si sentono connessi gli uni con gli altri, problemi etici legati dove si affrontano gap di partecipazione, CULTURA DEI NUOVI MEDIA costruendo una acquiscono conoscenze, CULTURA DEI NUOVI MEDIA costruendo una partecipa attivamente, CULTURE PARTECIPATIVE favoriscono condivisione di creazioni, CULTURE PARTECIPATIVE favoriscono forme di mentorship informale, CULTURE PARTECIPATIVE hanno barriere basse, i soggetti ???? credono nell'importanza del loro contributo, CULTURE PARTECIPATIVE sono favorite dalla New Media Literacy