WARNING:
JavaScript is turned OFF. None of the links on this concept map will
work until it is reactivated.
If you need help turning JavaScript On, click here.
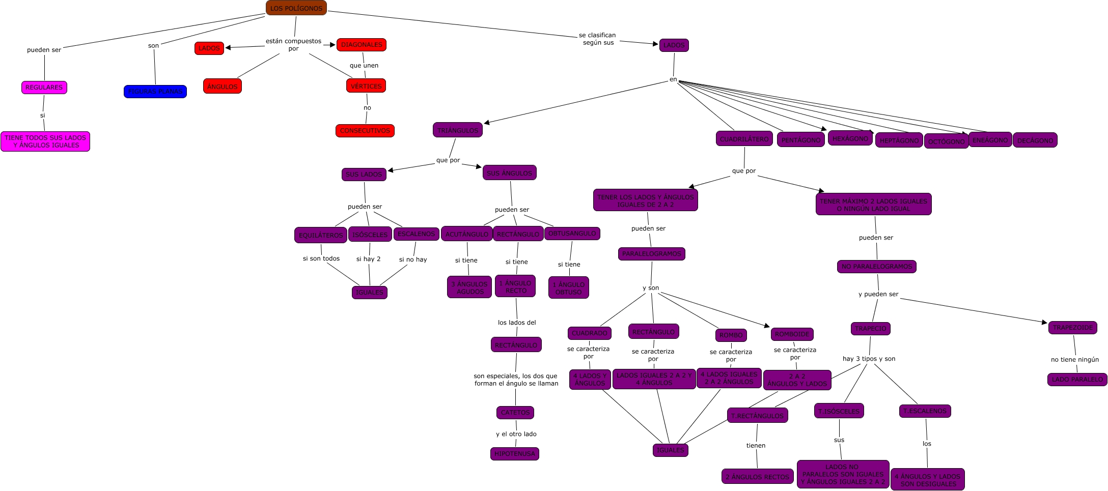
Este Cmap, tiene información relacionada con: LOS POL�?GONOS(Lucía Ro), NO PARALELOGRAMOS y pueden ser TRAPECIO, PARALELOGRAMOS y son ROMBOIDE, LADOS en HEX�?GONO, LADOS en OCTÓGONO, RECT�?NGULO se caracteriza por LADOS IGUALES 2 A 2 Y 4 �?NGULOS, DIAGONALES que unen VÉRTICES, LOS POL�?GONOS se clasifican según sus LADOS, VÉRTICES no CONSECUTIVOS, LADOS en TRI�?NGULOS, LOS POL�?GONOS están compuestos por �?NGULOS, LOS POL�?GONOS están compuestos por DIAGONALES, PARALELOGRAMOS y son ROMBO, TRAPECIO hay 3 tipos y son T.ESCALENOS, LOS POL�?GONOS son FIGURAS PLANAS, T.RECT�?NGULOS tienen 2 �?NGULOS RECTOS, 1 �?NGULO RECTO los lados del RECT�?NGULO, SUS LADOS pueden ser ISÓSCELES, 4 LADOS Y �?NGULOS ???? IGUALES, CUADRIL�?TERO que por TENER LOS LADOS Y �?NGULOS IGUALES DE 2 A 2, TRI�?NGULOS que por SUS �?NGULOS