WARNING:
JavaScript is turned OFF. None of the links on this concept map will
work until it is reactivated.
If you need help turning JavaScript On, click here.
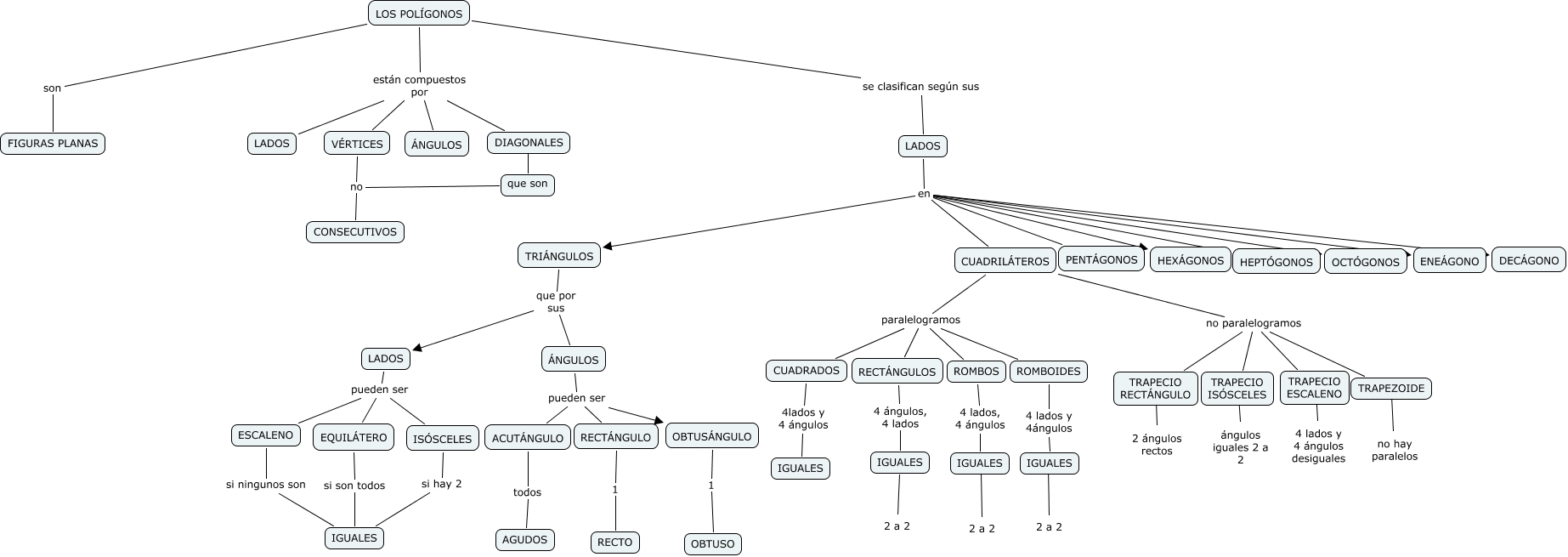
Este Cmap, tiene información relacionada con: LOS POLIGONOS(Eduardo), IGUALES ???? 2 a 2, LOS POL�?GONOS están compuestos por DIAGONALES, DIAGONALES ???? que son, RECT�?NGULO 1 RECTO, LADOS pueden ser ESCALENO, CUADRIL�?TEROS paralelogramos ROMBOS, LOS POL�?GONOS se clasifican según sus LADOS, CUADRIL�?TEROS paralelogramos RECT�?NGULOS, CUADRIL�?TEROS no paralelogramos TRAPEZOIDE, �?NGULOS pueden ser OBTUS�?NGULO, VÉRTICES no CONSECUTIVOS, LOS POL�?GONOS son FIGURAS PLANAS, LOS POL�?GONOS están compuestos por LADOS, LADOS en CUADRIL�?TEROS, LADOS en ENE�?GONO, LADOS pueden ser ISÓSCELES, LOS POL�?GONOS están compuestos por �?NGULOS, CUADRIL�?TEROS no paralelogramos TRAPECIO RECT�?NGULO, CUADRIL�?TEROS paralelogramos CUADRADOS, LADOS en HEPTÓGONOS