WARNING:
JavaScript is turned OFF. None of the links on this concept map will
work until it is reactivated.
If you need help turning JavaScript On, click here.
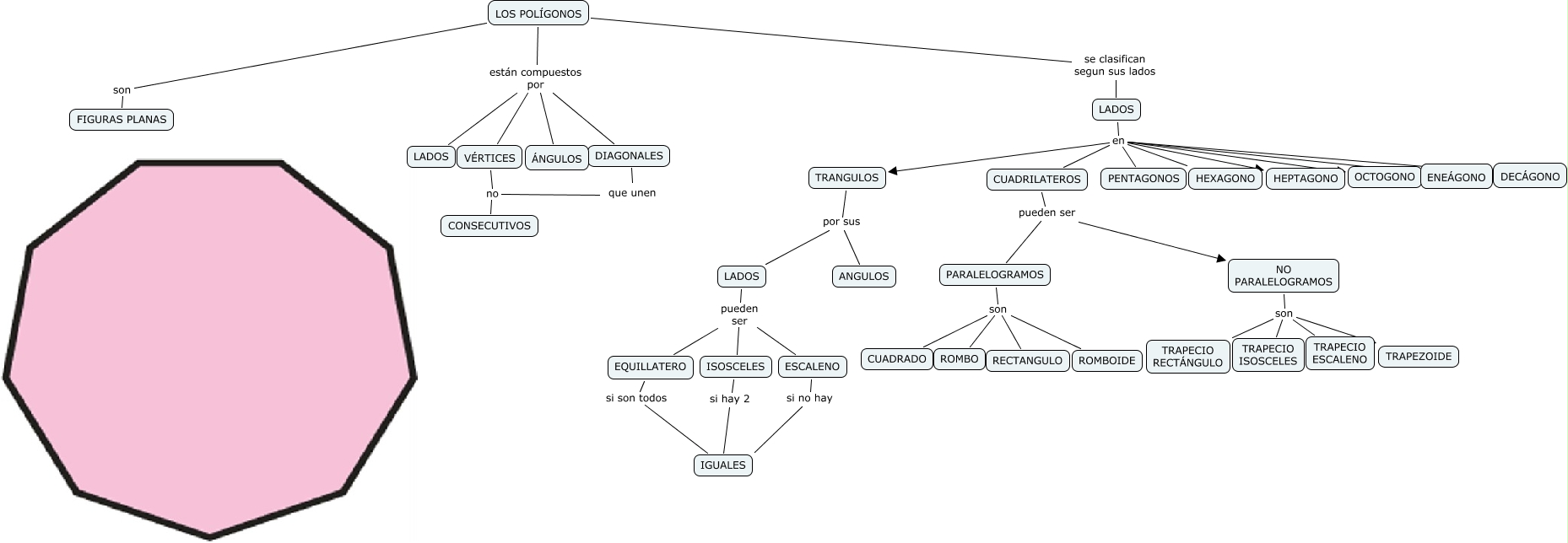
Este Cmap, tiene información relacionada con: LOS POL�?GONOS_Marta, EQUILLATERO si son todos IGUALES, LOS POL�?GONOS están compuestos por LADOS, LOS POL�?GONOS se clasifican segun sus lados LADOS, que unen no CONSECUTIVOS, LADOS pueden ser EQUILLATERO, LADOS en TRANGULOS, PARALELOGRAMOS son ROMBO, ISOSCELES si hay 2 IGUALES, LADOS pueden ser ISOSCELES, CUADRILATEROS pueden ser NO PARALELOGRAMOS, VÉRTICES no CONSECUTIVOS, LOS POL�?GONOS están compuestos por �?NGULOS, LOS POL�?GONOS son FIGURAS PLANAS, LOS POL�?GONOS están compuestos por VÉRTICES, PARALELOGRAMOS son ROMBOIDE, LADOS pueden ser ESCALENO, NO PARALELOGRAMOS son TRAPECIO RECT�?NGULO, ESCALENO si no hay IGUALES, NO PARALELOGRAMOS son TRAPEZOIDE, LADOS en HEPTAGONO