WARNING:
JavaScript is turned OFF. None of the links on this concept map will
work until it is reactivated.
If you need help turning JavaScript On, click here.
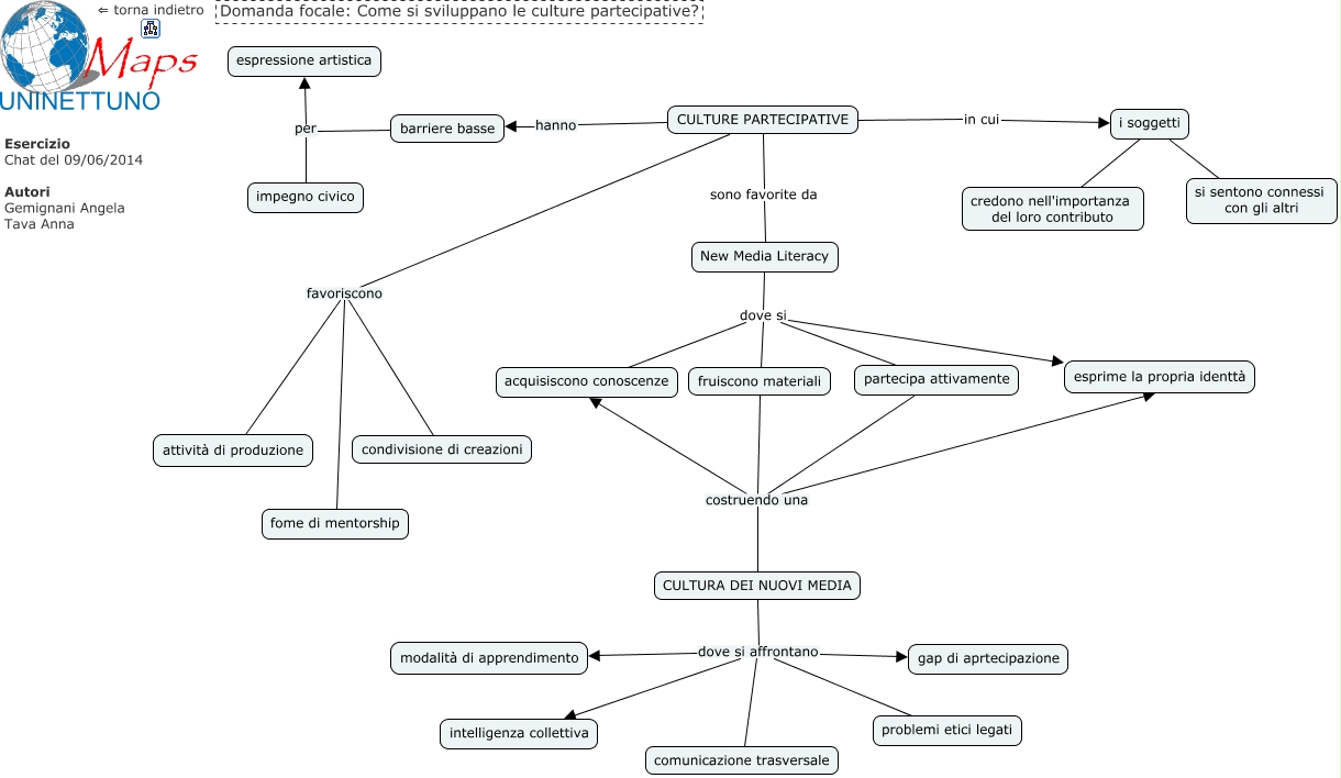
Questa Cmap, creata con IHMC CmapTools, contiene informazioni relative a: 20140620_Gemignani_Tava, New Media Literacy dove si esprime la propria identtà, CULTURE PARTECIPATIVE hanno barriere basse, partecipa attivamente costruendo una esprime la propria identtà, CULTURE PARTECIPATIVE in cui i soggetti, comunicazione trasversale dove si affrontano problemi etici legati, fruiscono materiali costruendo una CULTURA DEI NUOVI MEDIA, partecipa attivamente costruendo una acquisiscono conoscenze, New Media Literacy dove si fruiscono materiali, CULTURA DEI NUOVI MEDIA dove si affrontano intelligenza collettiva, New Media Literacy dove si partecipa attivamente, CULTURE PARTECIPATIVE favoriscono attività di produzione, comunicazione trasversale dove si affrontano modalità di apprendimento, comunicazione trasversale dove si affrontano intelligenza collettiva, i soggetti credono nell'importanza del loro contributo, CULTURA DEI NUOVI MEDIA dove si affrontano gap di aprtecipazione, barriere basse per impegno civico, CULTURE PARTECIPATIVE favoriscono condivisione di creazioni, barriere basse per espressione artistica, fruiscono materiali costruendo una acquisiscono conoscenze, i soggetti ???? si sentono connessi con gli altri