WARNING:
JavaScript is turned OFF. None of the links on this concept map will
work until it is reactivated.
If you need help turning JavaScript On, click here.
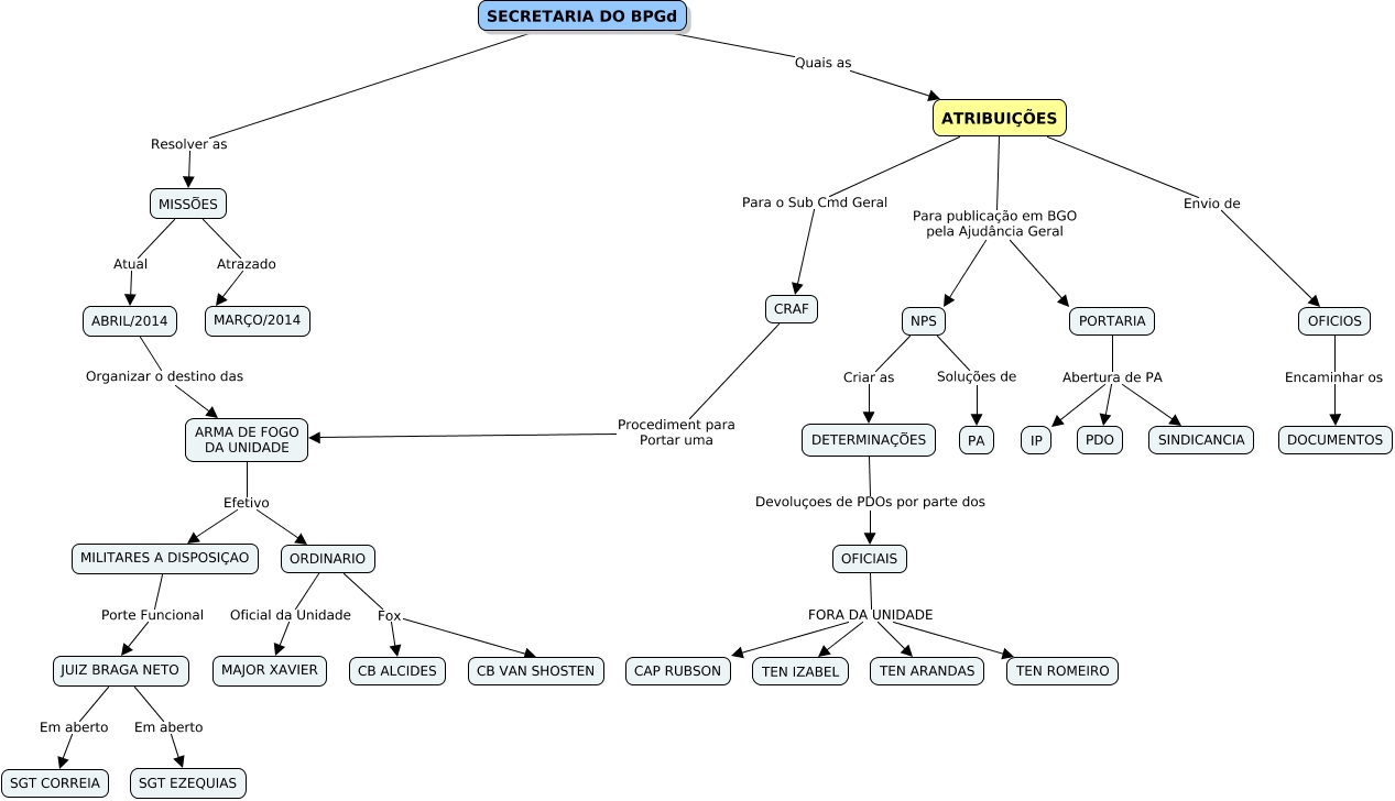
Esse mapa conceitual, produzido no IHMC CmapTools, tem a informação relacionada a: 02. BPGd - Secretaria e Missoes, OFICIAIS FORA DA UNIDADE TEN ROMEIRO, OFICIAIS FORA DA UNIDADE TEN ARANDAS, CRAF Procediment para Portar uma ARMA DE FOGO DA UNIDADE, JUIZ BRAGA NETO Em aberto SGT CORREIA, NPS Soluções de PA, PORTARIA Abertura de PA PDO, OFICIAIS FORA DA UNIDADE TEN IZABEL, JUIZ BRAGA NETO Em aberto SGT EZEQUIAS, SECRETARIA DO BPGd Resolver as MISSÕES, NPS Criar as DETERMINAÇÕES, PORTARIA Abertura de PA IP, ARMA DE FOGO DA UNIDADE Efetivo MILITARES A DISPOSIÇAO, MISSÕES Atrazado MARÇO/2014, ORDINARIO Fox CB VAN SHOSTEN, ATRIBUIÇÕES Para o Sub Cmd Geral CRAF, MISSÕES Atual ABRIL/2014, ATRIBUIÇÕES Envio de OFICIOS, ATRIBUIÇÕES Para publicação em BGO pela Ajudância Geral PORTARIA, ABRIL/2014 Organizar o destino das ARMA DE FOGO DA UNIDADE, ARMA DE FOGO DA UNIDADE Efetivo ORDINARIO