WARNING:
JavaScript is turned OFF. None of the links on this concept map will
work until it is reactivated.
If you need help turning JavaScript On, click here.
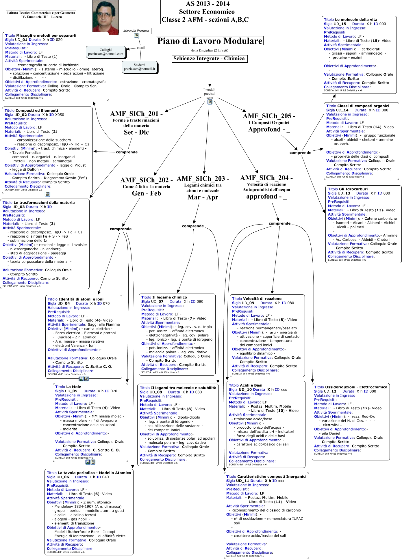
Questa Cmap, creata con IHMC CmapTools, contiene informazioni relative a: E_Sc_Int_CHIMICA, Schienze Integrate - Chimica I moduli previsti sono AMF_SICh_201 - Forme e trasformazioni della materia Set - Dic, AMF_SICh_202 - Come è fatta la materia Gen - Feb comprende Titolo Identità di atomi e ioni Sigla UD_04 Durata X h ID 070 Valutazione in Ingresso: PreRequisiti: Metodo di Lavoro: LF - Materiali: - Libro di Testo (4)- Video Attività Sperimentale: Saggi alla Fiamma Obiettivi (Minimi): - carica elettrica - - Forza elettrica - Elettroni e protoni - (nucleo) - Z n. atomico - A n. massa - massa relativa - elettroni Valenza - Ioni Obiettivi di Approfondimento:- - Valutazione Formativa: Colloquio Orale - Compito Scritto Attività di Recupero: C. Scritto C. O. Collegamento Disciplinare: SCHEDA dell' Unità Didattica v.6, AMF_SICh_202 - Come è fatta la materia Gen - Feb comprende Titolo La Mole Sigla UD_05 Durata X h ID 070 Valutazione in Ingresso: PreRequisiti: Metodo di Lavoro: LF - Materiali: - Libro di Testo (4)- Video Attività Sperimentale: Obiettivi (Minimi): - MM massa molec - - massa molare - n° di Avogadro - concentrazione delle soluzioni - molarità Obiettivi di Approfondimento:- - Valutazione Formativa: Colloquio Orale - Compito Scritto Attività di Recupero: C. Scritto C. O. Collegamento Disciplinare: SCHEDA dell' Unità Didattica v.6, AMF_SICh_203 - Legami chimici tra atomi e molecole Mar - Apr comprende Titolo Il legami tra molecole e solubilità Sigla UD_08 Durata X h ID 080 Valutazione in Ingresso: PreRequisiti: Metodo di Lavoro: LF - Materiali: - Libro di Testo (8)- Video Attività Sperimentale: Obiettivi (Minimi): - dipolo-dipolo - leg. a ponte di idrogeno - - solubilizzazione delle sostanze - - dei composti ionici - Obiettivi di Approfondimento:- - solubilizz. di sostanze polari ed apolari - molecola polare - leg. cov. dativo Valutazione Formativa: Colloquio Orale - Compito Scritto Attività di Recupero: Compito Scritto Collegamento Disciplinare: SCHEDA dell' Unità Didattica v.6, Schienze Integrate - Chimica I moduli previsti sono AMF_SICh_202 - Come è fatta la materia Gen - Feb, AMF_SICh_201 - Forme e trasformazioni della materia Set - Dic comprende Titolo Le trasformazioni della materia Sigla UD_03 Durata X h ID Valutazione in Ingresso: PreRequisiti: Metodo di Lavoro: LF Materiali: - Libro di Testo (3) Attività Sperimentale: - reazione di decomposiz. HgO -> Hg + O2 - reazione di sintesi Fe + S -> FeS - sublimazione dello I2 Obiettivi (Minimi): - reazioni - legge di Lavoisier - r. esoergonoche - r. endoerg. - stati di aggregazione - passaggi Obiettivi di Approfondimento:- - teoria corpuscolare della materia - - Valutazione Formativa: Colloquio Orale - Compito Scritto Attività di Recupero: Compito Scritto Collegamento Disciplinare: SCHEDA dell' Unità Didattica v.6, AMF_SICh_204 - Velocità di reazione Autoprotolisi dell'acqua approfond - _ comprende Titolo Ossidoriduzioni - Elettrochimica Sigla UD_12 Durata X h ID 000 Valutazione in Ingresso: PreRequisiti: Metodo di Lavoro: LF - Materiali: - Libro di Testo (12)- Video Attività Sperimentale: Obiettivi (Minimi): - reaz. Red-Ox - variazione del N. di Oss. - - - - elettrolisi - Obiettivi di Approfondimento:- - pila Daniel Valutazione Formativa: Colloquio Orale - Compito Scritto Attività di Recupero: Compito Scritto Collegamento Disciplinare: SCHEDA dell' Unità Didattica v.6, AMF_SICh_201 - Forme e trasformazioni della materia Set - Dic comprende Titolo Composti ed Elementi Sigla UD_02 Durata X h ID X050 Valutazione in Ingresso: PreRequisiti: Metodo di Lavoro: LF Materiali: - Libro di Testo (2) Attività Sperimentale: - carbonizzazione dello zucchero - reazione di decomposiz. HgO -> Hg + O2 Obiettivi (Minimi): - trasf. chimica - elementi - - Tavola Periodica - composti - c. organici - c. inorganici - - metalli - non metalli - semimetall Obiettivi di Approfondimento:- legge di Proust - legge di Dalton - Valutazione Formativa: Colloquio Orale - Compito Scritto - Diagramma Gowin (FeS) Attività di Recupero: Compito Scritto Collegamento Disciplinare: SCHEDA dell' Unità Didattica v.6, AMF_SICh_202 - Come è fatta la materia Gen - Feb comprende Titolo La tavola periodica - Modello Atomico Sigla UD_06 Durata X h ID 040 Valutazione in Ingresso: PreRequisiti: Metodo di Lavoro: LF - Materiali: - Libro di Testo (6)- Video Attività Sperimentale: Obiettivi (Minimi): - Z num. atomico - Mendeleev 1834-1907 (A n. di massa) - gruppi - periodi - modello atom. a gusci - alcalini - alcalino terrosi - alogeni - gas nobili - - elementi di transizione Obiettivi di Approfondimento:- - Modelli Rutherford e Bohr - Isotopi - - Energia di ionizzazione - di affinità elettr. Valutazione Formativa: Colloquio Orale Attività di Recupero: Collegamento Disciplinare: SCHEDA dell' Unità Didattica v.6, Marcello Preziuso email Colleghi preziusom@hotmail.com, AMF_SICh_205 - I Composti Organici Approfond - _ comprende Titolo Le molecole della vita Sigla UD_15 Durata X h ID 000 Valutazione in Ingresso: PreRequisiti: Metodo di Lavoro: LF - Materiali: - Libro di Testo (15)- Video Attività Sperimentale: Obiettivi (Minimi): - carboidrati - grassi - saponi - amminoacidi - - proteine - enzimi - Obiettivi di Approfondimento:- - Valutazione Formativa: Colloquio Orale - Compito Scritto Attività di Recupero: Compito Scritto Collegamento Disciplinare: SCHEDA dell' Unità Didattica v.6, AMF_SICh_204 - Velocità di reazione Autoprotolisi dell'acqua approfond - _ comprende Titolo Velocità di reazione Sigla UD_09 Durata X h ID 080 Valutazione in Ingresso: PreRequisiti: Metodo di Lavoro: LF - Materiali: - Libro di Testo (8)- Video Attività Sperimentale: - reazione permanganato/ossalato Obiettivi (Minimi): - urti - energia di - attivazione - superficie di contatto - concentrazione - temperatura - dei composti ionici - Obiettivi di Approfondimento:- - equilibrio dinamico - Valutazione Formativa: Colloquio Orale - Compito Scritto Attività di Recupero: Compito Scritto Collegamento Disciplinare: SCHEDA dell' Unità Didattica v.6, Schienze Integrate - Chimica I moduli previsti sono AMF_SICh_203 - Legami chimici tra atomi e molecole Mar - Apr, AMF_SICh_205 - I Composti Organici Approfond - _ comprende Titolo Classi di composti organici Sigla UD_14 Durata X h ID 000 Valutazione in Ingresso: PreRequisiti: Metodo di Lavoro: LF - Materiali: - Libro di Testo (14)- Video Attività Sperimentale: Obiettivi (Minimi): - gruppo funzionale - alcoli - aldeidi - chetoni - ammine - ac. carb. - - Obiettivi di Approfondimento:- - proprietà delle clasi di composti Valutazione Formativa: Colloquio Orale - Compito Scritto Attività di Recupero: Compito Scritto Collegamento Disciplinare: SCHEDA dell' Unità Didattica v.6, AMF_SICh_204 - Velocità di reazione Autoprotolisi dell'acqua approfond - _ comprende Titolo Caratteristiche composti Inorganici Sigla UD_11 Durata X h ID xxx Valutazione in Ingresso: PreRequisiti: Metodo di Lavoro: LF Materiali: - Postaz. Multim. Mobile - Libro di Testo (11) - Video Attività Sperimentale: - Riconoscimento del diossido di carbonio Obiettivi (Minimi): - - n° di ossidazione - nomenclatura IUPAC - sali - - Obiettivi di Approfondimento: - - carattere acido/basico dei sali - Valutazione Formativa: Attività di Recupero: Collegamento Disciplinare: SCHEDA dell' Unità Didattica v.6, AMF_SICh_203 - Legami chimici tra atomi e molecole Mar - Apr comprende Titolo Il legame chimico Sigla UD_07 Durata X h ID 080 Valutazione in Ingresso: PreRequisiti: Metodo di Lavoro: LF - Materiali: - Libro di Testo (7)- Video Attività Sperimentale: Obiettivi (Minimi): - leg. cov. s. d. triplo - pot. ionizz. - affinità elettronica - elettronegatività - leg. cov. polare - leg. ionico - leg. a ponte di idrogeno Obiettivi di Approfondimento:- - pot. ionizz. - affinità elettronica - molecola polare - leg. cov. dativo Valutazione Formativa: Colloquio Orale - Compito Scritto Attività di Recupero: Compito Scritto Collegamento Disciplinare: SCHEDA dell' Unità Didattica v.6, Schienze Integrate - Chimica I moduli previsti sono AMF_SICh_204 - Velocità di reazione Autoprotolisi dell'acqua approfond - _, Schienze Integrate - Chimica I moduli previsti sono AMF_SICh_205 - I Composti Organici Approfond - _, Marcello Preziuso email Studenti preziusom@hotmail.it, AMF_SICh_201 - Forme e trasformazioni della materia Set - Dic comprende Titolo Miscugli e metodi per separarli Sigla UD_01 Durata X h ID 020 Valutazione in Ingresso: PreRequisiti: Metodo di Lavoro: LF Materiali: - Libro di Testo (1) Attività Sperimentale: - cromatografia su carta di inchiostri Obiettivi (Minimi): - sistema - miscuglio - omog. eterog. - soluzione - concentrazione - separazioni - filtrazione - distillazione - - - Obiettivi di Approfondimento:- estrazione - cromatografia Valutazione Formativa: Colloq. Orale - Compito Scr. Attività di Recupero: Compito Scritto Collegamento Disciplinare: SCHEDA dell' Unità Didattica v.6