WARNING:
JavaScript is turned OFF. None of the links on this concept map will
work until it is reactivated.
If you need help turning JavaScript On, click here.
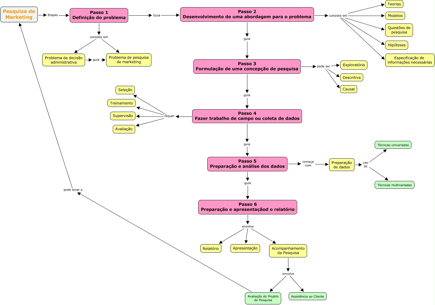
This Concept Map, created with IHMC CmapTools, has information related to: pesquisa, Passo 2 Desenvolvimento de uma abordagem para o problema consiste em Hipóteses, Passo 4 Fazer trabalho de campo ou coleta de dados guia Passo 5 Preparação e análise dos dados, Passo 3 Formulação de uma concepção de pesquisa pode ser Causal, Passo 2 Desenvolvimento de uma abordagem para o problema consiste em Especificação de informações necessárias, Passo 3 Formulação de uma concepção de pesquisa pode ser Descritiva, Passo 4 Fazer trabalho de campo ou coleta de dados requer Supervisão, Passo 4 Fazer trabalho de campo ou coleta de dados requer Treinamento, Passo 6 Preparação e apresentaçãod o relatório envolve Apresentação, Problema de decisão administrativa guia Problema de pesquisa de marketing, Preparação de dados uso de Técnicas univariadas, Acompanhamento da Pesquisa envolve Assistência ao Cliente, Passo 4 Fazer trabalho de campo ou coleta de dados requer Seleção, Passo 3 Formulação de uma concepção de pesquisa pode ser Exploratória, Preparação de dados uso de Técnicas multivariadas, Passo 3 Formulação de uma concepção de pesquisa guia Passo 4 Fazer trabalho de campo ou coleta de dados, Passo 6 Preparação e apresentaçãod o relatório envolve Acompanhamento da Pesquisa, Passo 2 Desenvolvimento de uma abordagem para o problema consiste em Teorias, Passo 1 Definição do problema consiste em Problema de decisão administrativa, Passo 1 Definição do problema Guia Passo 2 Desenvolvimento de uma abordagem para o problema, Passo 5 Preparação e análise dos dados começa com Preparação de dados