WARNING:
JavaScript is turned OFF. None of the links on this concept map will
work until it is reactivated.
If you need help turning JavaScript On, click here.
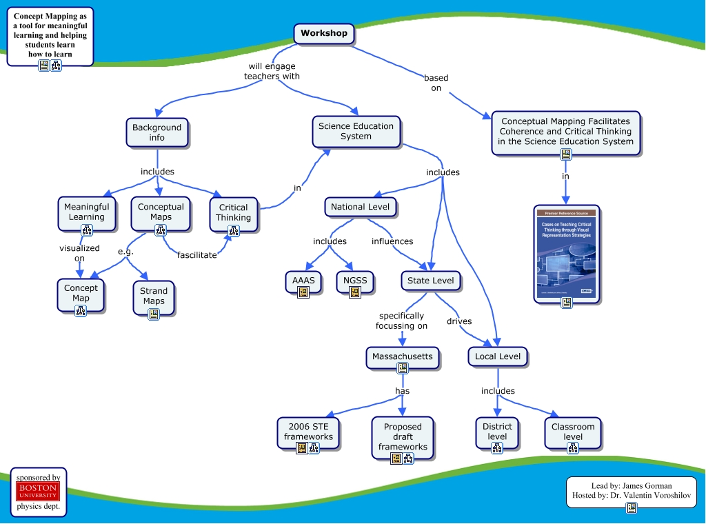
This Concept Map, created with IHMC CmapTools, has information related to: Workshop Overview, Conceptual Maps e.g. Strand Maps, Science Education System includes Local Level, Conceptual Mapping Facilitates Coherence and Critical Thinking in the Science Education System in, Conceptual Maps e.g. Concept Map, Local Level includes Classroom level, National Level includes NGSS, Massachusetts has Proposed draft frameworks, Massachusetts has 2006 STE frameworks, National Level includes AAAS, National Level influences State Level, Background info includes Meaningful Learning, Science Education System includes State Level, Workshop will engage teachers with Background info, Background info includes Critical Thinking, Science Education System includes National Level, State Level specifically focussing on Massachusetts, Local Level includes District level, Conceptual Maps fascilitate Critical Thinking, Critical Thinking in Science Education System, Workshop based on Conceptual Mapping Facilitates Coherence and Critical Thinking in the Science Education System