WARNING:
JavaScript is turned OFF. None of the links on this concept map will
work until it is reactivated.
If you need help turning JavaScript On, click here.
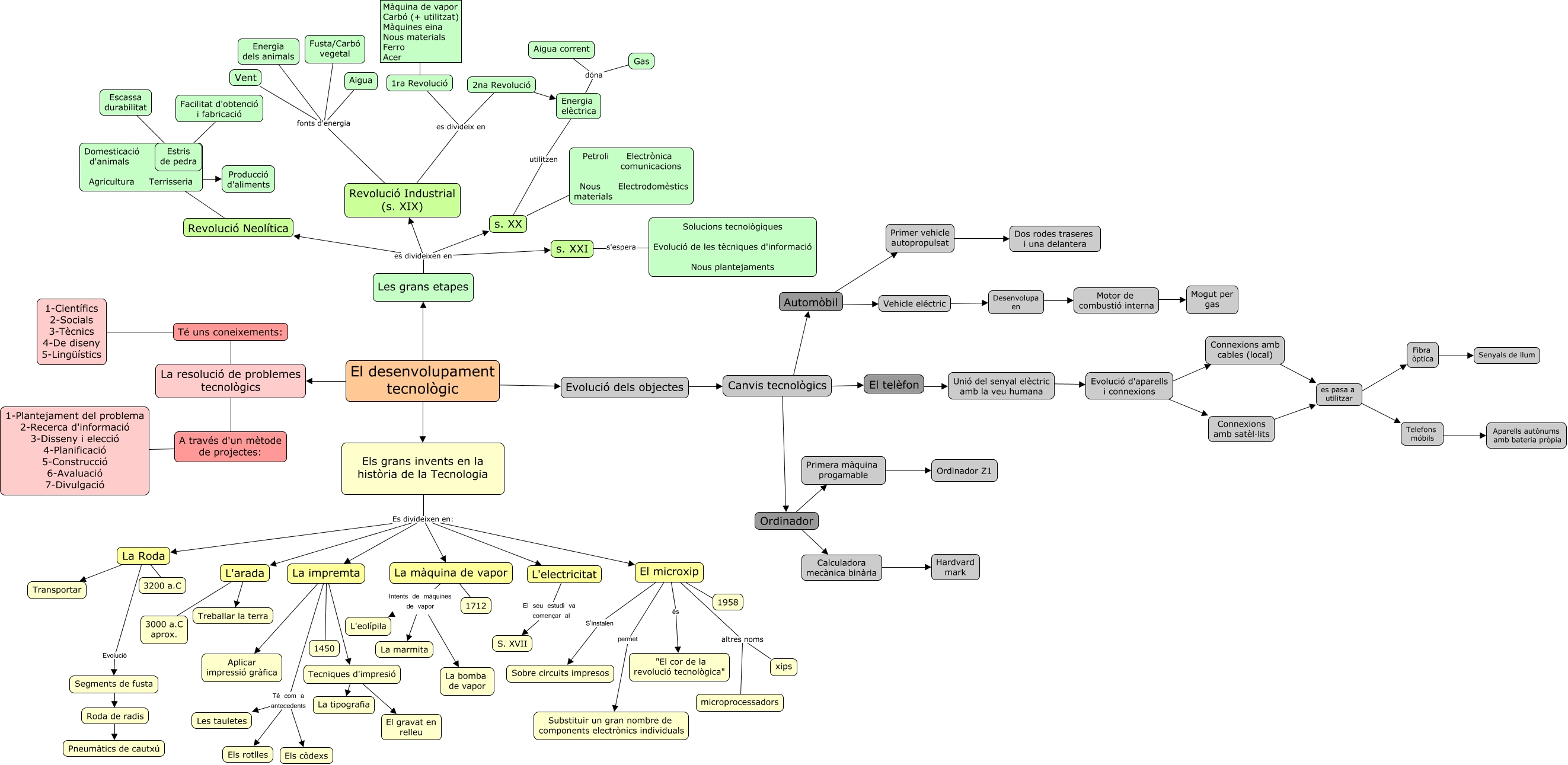
Aquest mapa conceptual conté informació relacionada amb: Prueba Número 2, La impremta Té com a antecedents Els còdexs, Vehicle eléctric ???? Desenvolupa en, El microxip permet Substituir un gran nombre de components electrònics individuals, Telefons móbils ???? Aparells autònums amb bateria pròpia, Les grans etapes es divideixen en Revolució Industrial (s. XIX), Tecniques d'impresió La tipografia, Revolució Industrial (s. XIX) es divideix en 1ra Revolució, Canvis tecnològics ???? Automòbil, Els grans invents en la història de la Tecnologia Es divideixen en: El microxip, Fusta/Carbó vegetal fonts d'energia Vent, Calculadora mecànica binària ???? Hardvard mark, Revolució Industrial (s. XIX) es divideix en 2na Revolució, Domesticació Estris d'animals de pedra Agricultura Terrisseria ???? Producció d'aliments, La impremta Té com a antecedents Les tauletes, Roda de radis Pneumàtics de cautxú, Revolució Industrial (s. XIX) fonts d'energia Vent, Els grans invents en la història de la Tecnologia Es divideixen en: La màquina de vapor, Els grans invents en la història de la Tecnologia Es divideixen en: La impremta, Té uns coneixements: 1-Científics 2-Socials 3-Tècnics 4-De diseny 5-Lingüístics, El desenvolupament tecnològic Les grans etapes