WARNING:
JavaScript is turned OFF. None of the links on this concept map will
work until it is reactivated.
If you need help turning JavaScript On, click here.
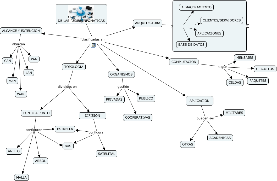
Este Cmap, tiene información relacionada con: CLASIFICACIÓN DE LAS REDES, APLICACION pueden ser MILITARES, PUNTO A PUNTO configuran ESTRELLA, APLICACION pueden ser ACADEMICAS, ALCANCE Y EXTENCION abarcan LAN, APLICACION pueden ser OTRAS, PUNTO A PUNTO configuran ANILLO, ARQUITECTURA de clasificacion CLIENTES/SERVIDORES, CLASIFICACION DE LAS REDES INFOMATICAS clasificadas en ARQUITECTURA, CLASIFICACION DE LAS REDES INFOMATICAS clasificadas en COMMUTACION, COMMUTACION según CELDAS, DIFISION configuran BUS, ARQUITECTURA de clasificacion BASE DE DATOS, PUNTO A PUNTO configuran BUS, COMMUTACION según PAQUETES, ARQUITECTURA de clasificacion ALMACENAMIENTO, PUNTO A PUNTO configuran MALLA, COMMUTACION según CIRCUITOS, PUNTO A PUNTO configuran ARBOL, CLASIFICACION DE LAS REDES INFOMATICAS clasificadas en ORGANISMOS, ALCANCE Y EXTENCION abarcan WAN