WARNING:
JavaScript is turned OFF. None of the links on this concept map will
work until it is reactivated.
If you need help turning JavaScript On, click here.
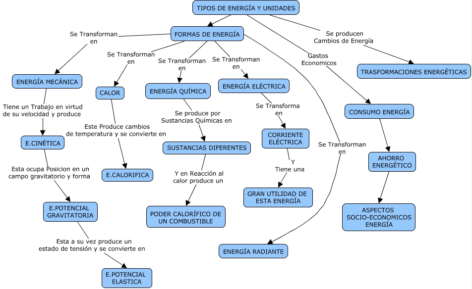
Este Cmap, tiene información relacionada con: Tema 1 Tipos de energia (tecnologia), FORMAS DE ENERGÍA Se Transforman en ENERGÍA RADIANTE, CONSUMO ENERGÍA y AHORRO ENERGÉTICO, ENERGÍA QUÍMICA Se produce por Sustancias Químicas en SUSTANCIAS DIFERENTES, E.POTENCIAL GRAVITATORIA Esta a su vez produce un estado de tensión y se convierte en E.POTENCIAL ELASTICA, FORMAS DE ENERGÍA Se Transforman en ENERGÍA ELÉCTRICA, AHORRO ENERGÉTICO ???? ASPECTOS SOCIO-ECONOMICOS ENERGÍA, ENERGÍA MECÁNICA Tiene un Trabajo en virtud de su velocidad y produce E.CINÉTICA, TIPOS DE ENERGÍA Y UNIDADES ???? FORMAS DE ENERGÍA, CALOR Este Produce cambios de temperatura y se convierte en E.CALORIFICA, SUSTANCIAS DIFERENTES Y en Reacción al calor produce un PODER CALORÍFICO DE UN COMBUSTIBLE, CORRIENTE ELÉCTRICA Y Tiene una GRAN UTILIDAD DE ESTA ENERGÍA, TIPOS DE ENERGÍA Y UNIDADES Se producen Cambios de Energía TRASFORMACIONES ENERGÉTICAS, E.CINÉTICA Esta ocupa Posicion en un campo gravitatorio y forma E.POTENCIAL GRAVITATORIA, TIPOS DE ENERGÍA Y UNIDADES Gastos Economicos CONSUMO ENERGÍA, FORMAS DE ENERGÍA Se Transforman en ENERGÍA MECÁNICA, ENERGÍA ELÉCTRICA Se Transforma en CORRIENTE ELÉCTRICA, FORMAS DE ENERGÍA Se Transforman en ENERGÍA QUÍMICA, FORMAS DE ENERGÍA Se Transforman en CALOR