WARNING:
JavaScript is turned OFF. None of the links on this concept map will
work until it is reactivated.
If you need help turning JavaScript On, click here.
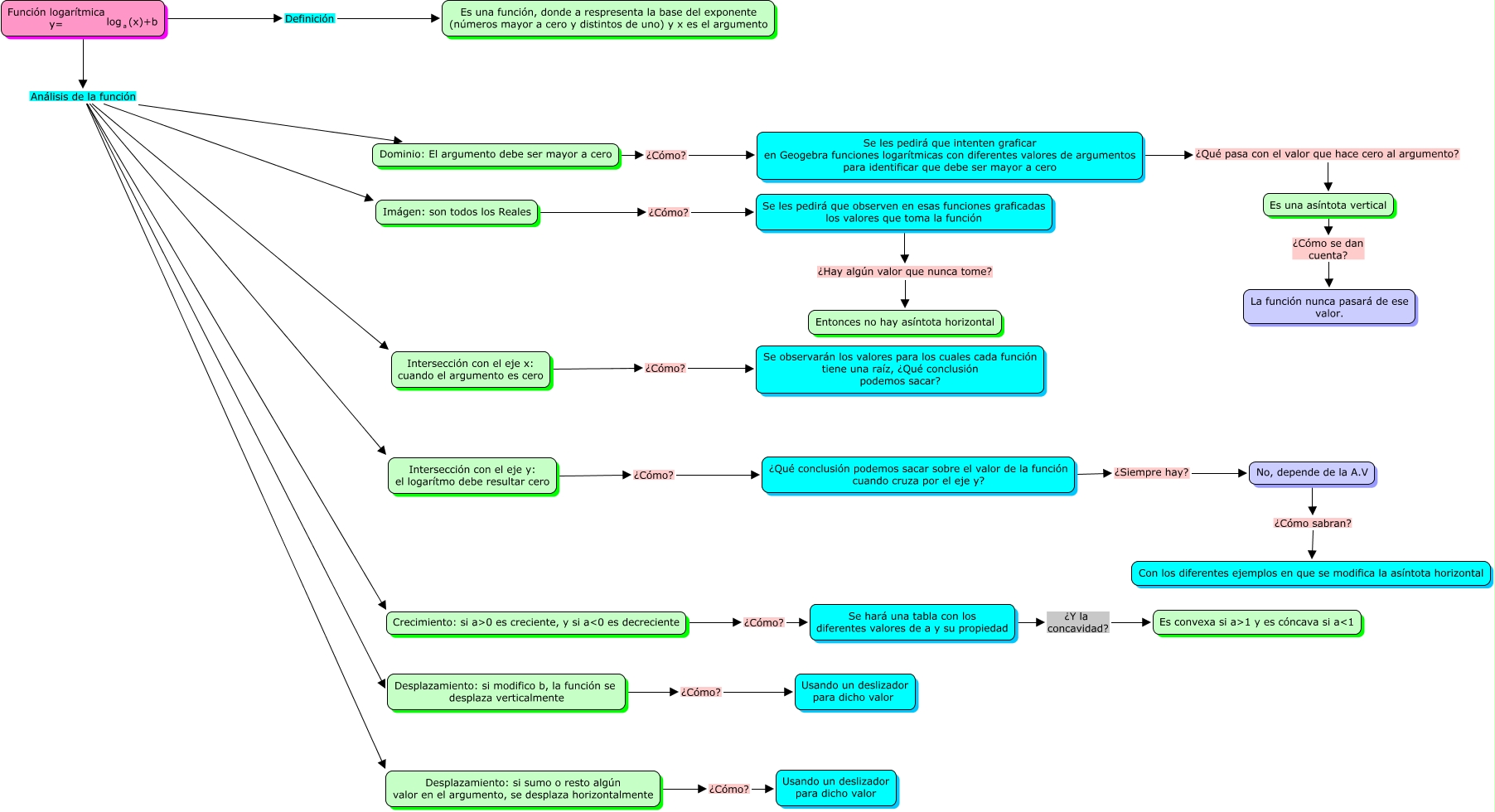
This Concept Map, created with IHMC CmapTools, has information related to: función logaritmica final, Crecimiento: si aɬ es creciente, y si aɘ es decreciente ¿Cómo? Se hará una tabla con los diferentes valores de a y su propiedad, Se hará una tabla con los diferentes valores de a y su propiedad ¿Y la concavidad? Es convexa si aɭ y es cóncava si aə, <math xmlns="http://www.w3.org/1998/Math/MathML"> <mrow> <mtext> Función logarítmica
y= </mtext> <mmultiscripts> <mtext> log </mtext> <mtext> a </mtext> <none/> </mmultiscripts> <mtext> (x)+b </mtext> </mrow> </math> Análisis de la función Imágen: son todos los Reales, Dominio: El argumento debe ser mayor a cero ¿Cómo? Se les pedirá que intenten graficar en Geogebra funciones logarítmicas con diferentes valores de argumentos para identificar que debe ser mayor a cero, Es una asíntota vertical ¿Cómo se dan cuenta? La función nunca pasará de ese valor., <math xmlns="http://www.w3.org/1998/Math/MathML"> <mrow> <mtext> Función logarítmica
y= </mtext> <mmultiscripts> <mtext> log </mtext> <mtext> a </mtext> <none/> </mmultiscripts> <mtext> (x)+b </mtext> </mrow> </math> Análisis de la función Desplazamiento: si sumo o resto algún valor en el argumento, se desplaza horizontalmente, Se les pedirá que observen en esas funciones graficadas los valores que toma la función ¿Hay algún valor que nunca tome? Entonces no hay asíntota horizontal, <math xmlns="http://www.w3.org/1998/Math/MathML"> <mrow> <mtext> Función logarítmica
y= </mtext> <mmultiscripts> <mtext> log </mtext> <mtext> a </mtext> <none/> </mmultiscripts> <mtext> (x)+b </mtext> </mrow> </math> Análisis de la función Desplazamiento: si modifico b, la función se desplaza verticalmente, <math xmlns="http://www.w3.org/1998/Math/MathML"> <mrow> <mtext> Función logarítmica
y= </mtext> <mmultiscripts> <mtext> log </mtext> <mtext> a </mtext> <none/> </mmultiscripts> <mtext> (x)+b </mtext> </mrow> </math> Análisis de la función Intersección con el eje y: el logarítmo debe resultar cero, No, depende de la A.V ¿Cómo sabran? Con los diferentes ejemplos en que se modifica la asíntota horizontal, <math xmlns="http://www.w3.org/1998/Math/MathML"> <mrow> <mtext> Función logarítmica
y= </mtext> <mmultiscripts> <mtext> log </mtext> <mtext> a </mtext> <none/> </mmultiscripts> <mtext> (x)+b </mtext> </mrow> </math> Definición Es una función, donde a respresenta la base del exponente (números mayor a cero y distintos de uno) y x es el argumento, <math xmlns="http://www.w3.org/1998/Math/MathML"> <mrow> <mtext> Función logarítmica
y= </mtext> <mmultiscripts> <mtext> log </mtext> <mtext> a </mtext> <none/> </mmultiscripts> <mtext> (x)+b </mtext> </mrow> </math> Análisis de la función Dominio: El argumento debe ser mayor a cero, Se les pedirá que intenten graficar en Geogebra funciones logarítmicas con diferentes valores de argumentos para identificar que debe ser mayor a cero ¿Qué pasa con el valor que hace cero al argumento? Es una asíntota vertical, <math xmlns="http://www.w3.org/1998/Math/MathML"> <mrow> <mtext> Función logarítmica
y= </mtext> <mmultiscripts> <mtext> log </mtext> <mtext> a </mtext> <none/> </mmultiscripts> <mtext> (x)+b </mtext> </mrow> </math> Análisis de la función Intersección con el eje x: cuando el argumento es cero, Imágen: son todos los Reales ¿Cómo? Se les pedirá que observen en esas funciones graficadas los valores que toma la función, <math xmlns="http://www.w3.org/1998/Math/MathML"> <mrow> <mtext> Función logarítmica
y= </mtext> <mmultiscripts> <mtext> log </mtext> <mtext> a </mtext> <none/> </mmultiscripts> <mtext> (x)+b </mtext> </mrow> </math> Análisis de la función Crecimiento: si aɬ es creciente, y si aɘ es decreciente, ¿Qué conclusión podemos sacar sobre el valor de la función cuando cruza por el eje y? ¿Siempre hay? No, depende de la A.V, Intersección con el eje x: cuando el argumento es cero ¿Cómo? Se observarán los valores para los cuales cada función tiene una raíz, ¿Qué conclusión podemos sacar?, Desplazamiento: si modifico b, la función se desplaza verticalmente ¿Cómo? Usando un deslizador para dicho valor, Intersección con el eje y: el logarítmo debe resultar cero ¿Cómo? ¿Qué conclusión podemos sacar sobre el valor de la función cuando cruza por el eje y?