WARNING:
JavaScript is turned OFF. None of the links on this concept map will
work until it is reactivated.
If you need help turning JavaScript On, click here.
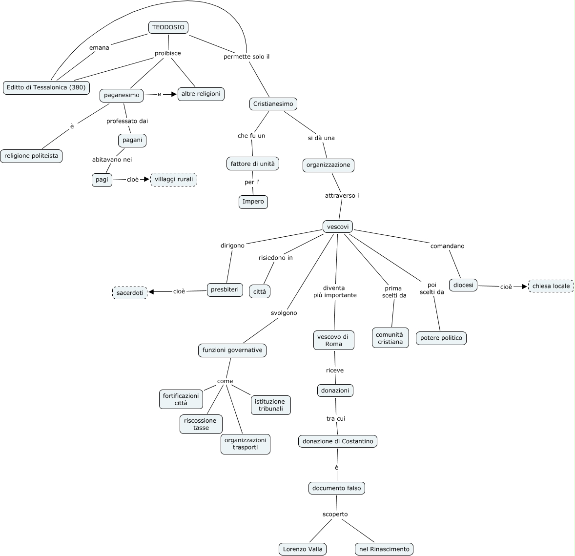
Questa Cmap, creata con IHMC CmapTools, contiene informazioni relative a: teodosio, Editto di Tessalonica (380) proibisce altre religioni, vescovi dirigono presbiteri, diocesi cioè chiesa locale, donazioni tra cui donazione di Costantino, paganesimo e altre religioni, funzioni governative come istituzione tribunali, funzioni governative come riscossione tasse, pagani abitavano nei pagi, pagi cioè villaggi rurali, funzioni governative come fortificazioni città, TEODOSIO proibisce altre religioni, Cristianesimo si dà una organizzazione, vescovi diventa più importante vescovo di Roma, organizzazione attraverso i vescovi, paganesimo è religione politeista, documento falso scoperto Lorenzo Valla, documento falso scoperto nel Rinascimento, vescovi risiedono in città, paganesimo professato dai pagani, fattore di unità per l' Impero