WARNING:
JavaScript is turned OFF. None of the links on this concept map will
work until it is reactivated.
If you need help turning JavaScript On, click here.
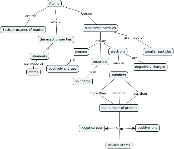
This Concept Map, created with IHMC CmapTools, has information related to: What is an Atom, Atoms take on the exact properties, elements are made of atoms, numbers less than the number of protons, subatomic particles include neutrons, electrons vary in numbers, Atoms contain subatomic particles, the number of protons form neutral atoms, subatomic particles include electrons, protons are postively charged, electrons are negatively charged, subatomic particles include protons, numbers equal to the number of protons, the exact properties of elements, neutrons have no charge, the number of protons form negative ions, subatomic particles are made of smaller particles, numbers more than the number of protons, the number of protons form positive ions, Atoms are the Basic structures of matter