IHMC Public Cmaps (3)

        Users (create your own folder...)
            Northwood High School 2014-2015
                Yee
                    period 2
                    Leon Shi

                        Bonds.cmap
                        Cosmic Evolution.cmap
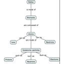
                        Matter.cmap
                        Producing a Photon.url
                        Protein Synthesis.cmap