WARNING:
JavaScript is turned OFF. None of the links on this concept map will
work until it is reactivated.
If you need help turning JavaScript On, click here.
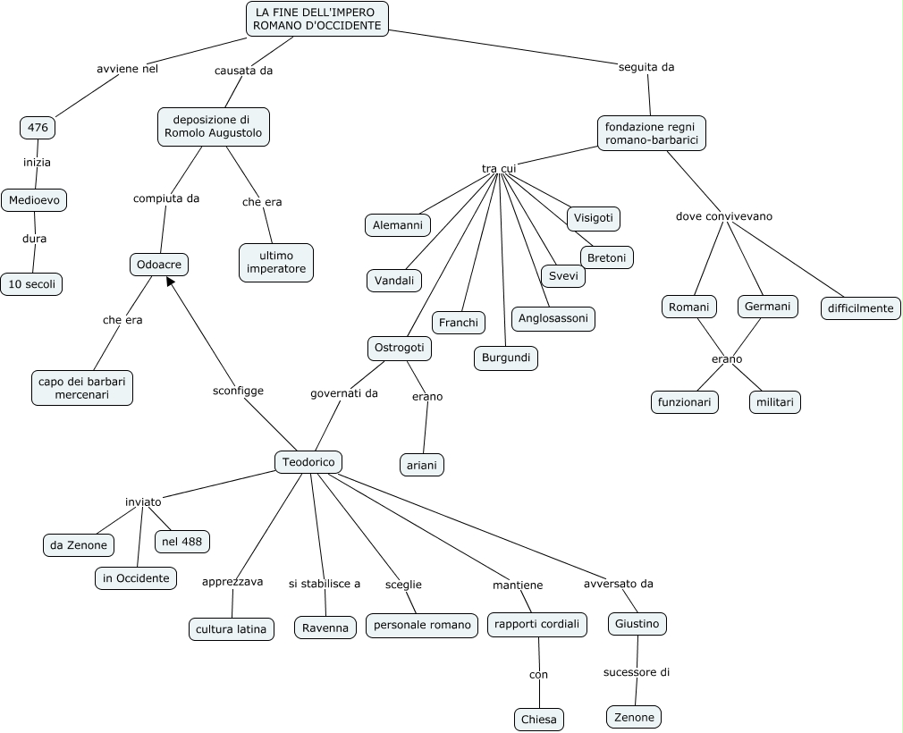
Questa Cmap, creata con IHMC CmapTools, contiene informazioni relative a: fine_impero, Giustino sucessore di Zenone, Ostrogoti governati da Teodorico, Medioevo dura 10 secoli, Ostrogoti erano ariani, deposizione di Romolo Augustolo compiuta da Odoacre, fondazione regni romano-barbarici tra cui Alemanni, rapporti cordiali con Chiesa, LA FINE DELL'IMPERO ROMANO D'OCCIDENTE avviene nel 476, Teodorico apprezzava cultura latina, fondazione regni romano-barbarici tra cui Svevi, Teodorico sceglie personale romano, fondazione regni romano-barbarici dove convivevano Romani, deposizione di Romolo Augustolo che era ultimo imperatore, fondazione regni romano-barbarici tra cui Ostrogoti, fondazione regni romano-barbarici tra cui Visigoti, Odoacre che era capo dei barbari mercenari, Teodorico mantiene rapporti cordiali, Teodorico inviato nel 488, fondazione regni romano-barbarici tra cui Bretoni, fondazione regni romano-barbarici dove convivevano difficilmente