WARNING:
JavaScript is turned OFF. None of the links on this concept map will
work until it is reactivated.
If you need help turning JavaScript On, click here.
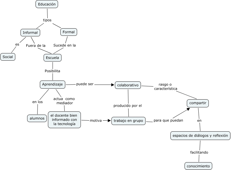
Este Cmap, tiene información relacionada con: Mapa conceptual N°2, colaborativo producido por el trabajo en grupo, espacios de diálogos y reflexión facilitando conocimiento, colaborativo rasgo o característica compartir, Aprendizaje en los alumnos, Informal es Social, compartir en espacios de diálogos y reflexión, Educación tipos Informal, trabajo en grupo para que puedan compartir, Escuela Posibilita Aprendizaje, Formal Sucede en la Escuela, el docente bien informado con la tecnología motiva trabajo en grupo, Informal Fuera de la Escuela, Aprendizaje puede ser colaborativo, Educación tipos Formal, Aprendizaje actua como mediador el docente bien informado con la tecnología