WARNING:
JavaScript is turned OFF. None of the links on this concept map will
work until it is reactivated.
If you need help turning JavaScript On, click here.
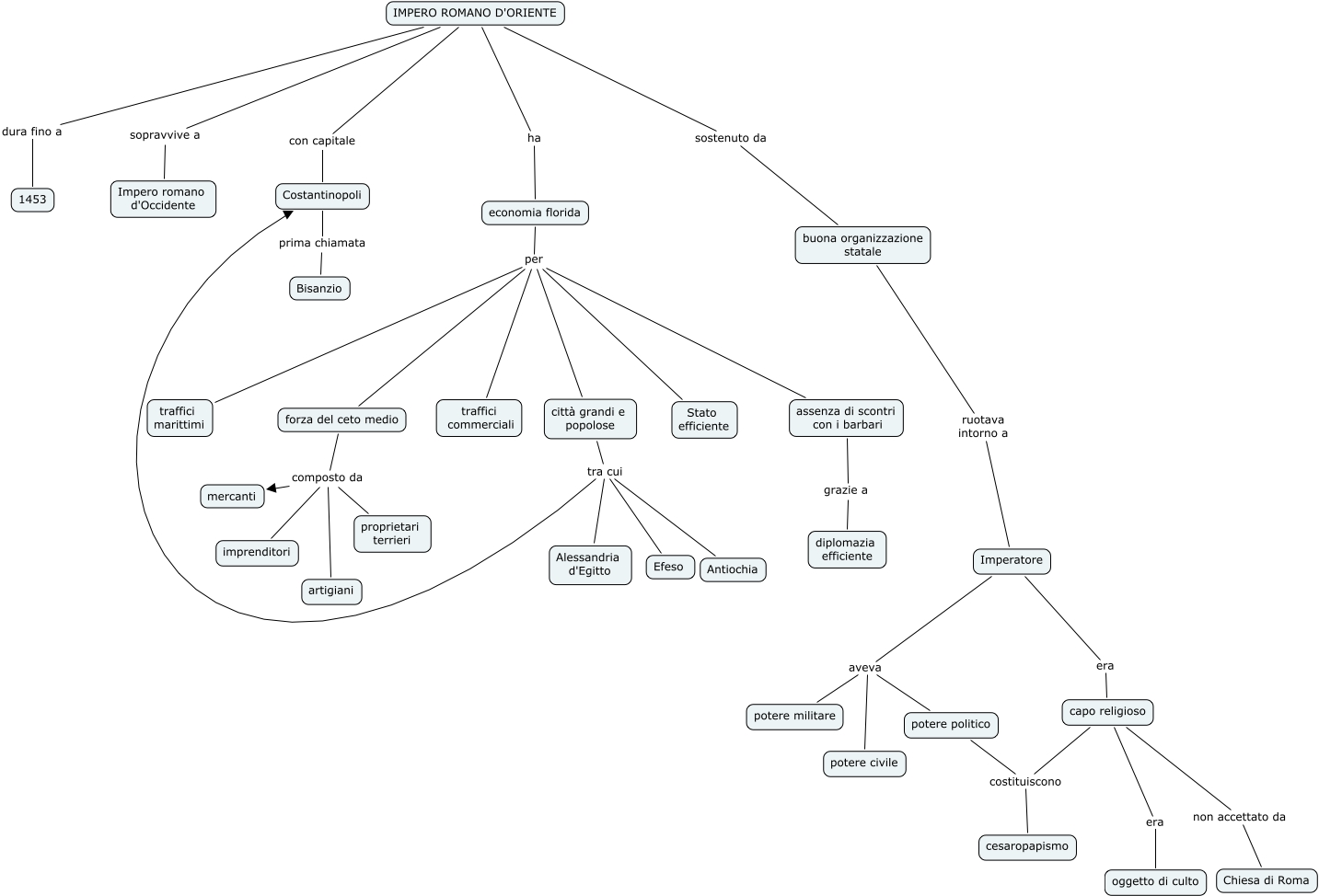
Questa Cmap, creata con IHMC CmapTools, contiene informazioni relative a: impero_bizantino, Costantinopoli prima chiamata Bisanzio, Imperatore era capo religioso, forza del ceto medio composto da imprenditori, Imperatore aveva potere politico, IMPERO ROMANO D'ORIENTE ha economia florida, IMPERO ROMANO D'ORIENTE con capitale Costantinopoli, economia florida per città grandi e popolose, assenza di scontri con i barbari grazie a diplomazia efficiente, potere politico costituiscono cesaropapismo, città grandi e popolose tra cui Alessandria d'Egitto, IMPERO ROMANO D'ORIENTE sopravvive a Impero romano d'Occidente, forza del ceto medio composto da proprietari terrieri, Imperatore aveva potere civile, forza del ceto medio composto da artigiani, città grandi e popolose tra cui Costantinopoli, città grandi e popolose tra cui Efeso, forza del ceto medio composto da mercanti, economia florida per traffici commerciali, IMPERO ROMANO D'ORIENTE dura fino a 1453, capo religioso era oggetto di culto