IHMC Public Cmaps (3)

        Users (create your own folder...)
            Colegio La Salle La Paloma
                CURSOS ANTERIORES
                    CURSO 14-15
                        INGLÉS
                           
                                3rd. TERM
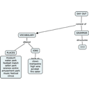
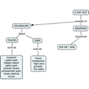
                                UNIT 6- A DAY OUT

                                    A DAY OUT-Adriana.cmap
                                    A DAY OUT-ALFONSO.cmap
                                    A DAY OUT-Beatriz.cmap
                                    A DAY OUT-Carlos.cmap
                                    A DAY OUT-Claudia.cmap
                                    A DAY OUT- Daniel.cmap
                                    A DAY OUT-Diego.cmap
                                    A DAY OUT-Eduardo.cmap
                                    A DAY OUT- Hugo.cmap
                                    A DAY OUT-Iria.cmap
                                    A DAY OUT-Joaquín.cmap
                                    A DAY OUT-Lola.cmap
                                    A DAY OUT-Lucía F.cmap
                                    A DAY OUT-Lucía G.cmap
                                    A DAY OUT-Lucía M.cmap
                                    A DAY OUT- Miguel Fdez.cmap
                                    A DAY OUT-Miguel J.cmap
                                    A DAY OUT-Pablo.cmap
                                    A DAY OUT-RAÚL.cmap
                                    A DAY OUT- Rodrigo.cmap
                                    A DAY OUT-Sofía.cmap
                                    DANIEL-A DAY OUT.cmap