WARNING:
JavaScript is turned OFF. None of the links on this concept map will
work until it is reactivated.
If you need help turning JavaScript On, click here.
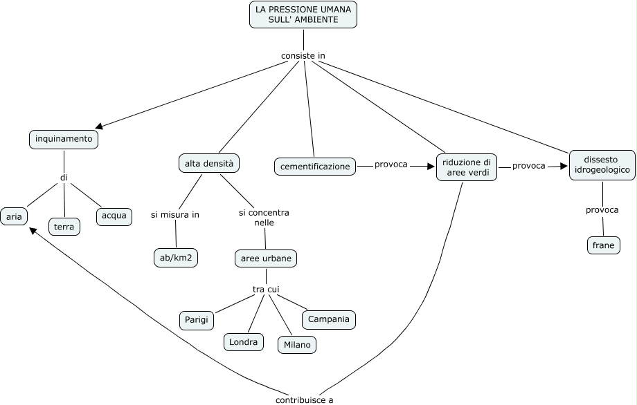
Questa Cmap, creata con IHMC CmapTools, contiene informazioni relative a: ambiente, LA PRESSIONE UMANA SULL' AMBIENTE consiste in inquinamento, cementificazione provoca riduzione di aree verdi, LA PRESSIONE UMANA SULL' AMBIENTE consiste in dissesto idrogeologico, dissesto idrogeologico provoca frane, LA PRESSIONE UMANA SULL' AMBIENTE consiste in alta densità, riduzione di aree verdi provoca dissesto idrogeologico, alta densità si misura in ab/km2, LA PRESSIONE UMANA SULL' AMBIENTE consiste in cementificazione, aree urbane tra cui Parigi, aree urbane tra cui Campania, aree urbane tra cui Milano, riduzione di aree verdi contribuisce a aria, inquinamento di terra, LA PRESSIONE UMANA SULL' AMBIENTE consiste in riduzione di aree verdi, inquinamento di aria, aree urbane tra cui Londra, inquinamento di acqua, alta densità si concentra nelle aree urbane