WARNING:
JavaScript is turned OFF. None of the links on this concept map will
work until it is reactivated.
If you need help turning JavaScript On, click here.
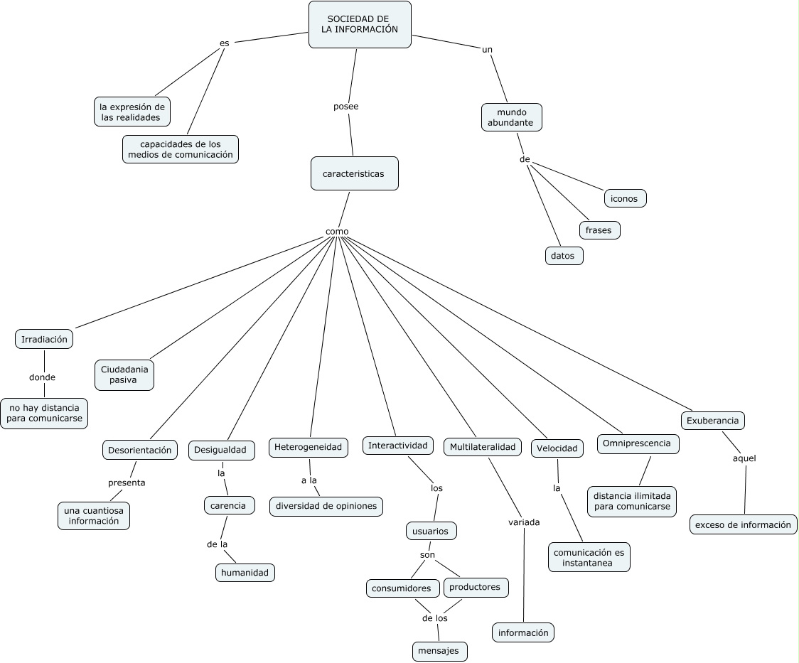
Este Cmap, tiene información relacionada con: Ultima corrección EJE I, SOCIEDAD DE LA INFORMACIÓN posee caracteristicas, mundo abundante de iconos, caracteristicas como Heterogeneidad, carencia de la humanidad, Desorientación presenta una cuantiosa información, productores de los mensajes, caracteristicas como Multilateralidad, caracteristicas como Irradiación, usuarios son productores, SOCIEDAD DE LA INFORMACIÓN un mundo abundante, Exuberancia aquel exceso de información, caracteristicas como Velocidad, caracteristicas como Desorientación, SOCIEDAD DE LA INFORMACIÓN es capacidades de los medios de comunicación, Velocidad la comunicación es instantanea, caracteristicas como Ciudadania pasiva, caracteristicas como Omniprescencia, Interactividad los usuarios, Heterogeneidad a la diversidad de opiniones, SOCIEDAD DE LA INFORMACIÓN es la expresión de las realidades