WARNING:
JavaScript is turned OFF. None of the links on this concept map will
work until it is reactivated.
If you need help turning JavaScript On, click here.
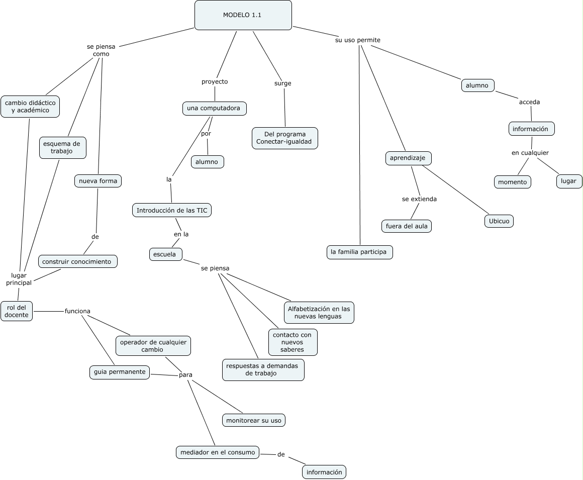
Este Cmap, tiene información relacionada con: Modelo 1.1 ultima corrección, MODELO 1.1 se piensa como nueva forma, MODELO 1.1 su uso permite la familia participa, MODELO 1.1 proyecto una computadora, MODELO 1.1 su uso permite alumno, escuela se piensa Alfabetización en las nuevas lenguas, esquema de trabajo lugar principal rol del docente, mediador en el consumo de información, aprendizaje se extienda fuera del aula, MODELO 1.1 su uso permite aprendizaje, escuela se piensa contacto con nuevos saberes, una computadora por alumno, rol del docente funciona operador de cualquier cambio, operador de cualquier cambio para monitorear su uso, cambio didáctico y académico lugar principal rol del docente, MODELO 1.1 se piensa como cambio didáctico y académico, aprendizaje ???? Ubicuo, escuela se piensa respuestas a demandas de trabajo, guia permanente para monitorear su uso, nueva forma de construir conocimiento, guia permanente para mediador en el consumo