WARNING:
JavaScript is turned OFF. None of the links on this concept map will
work until it is reactivated.
If you need help turning JavaScript On, click here.
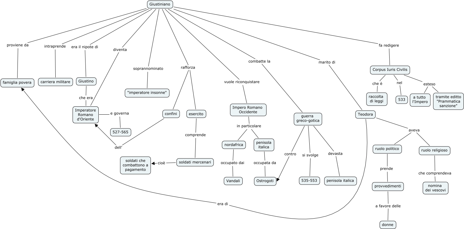
Questa Cmap, creata con IHMC CmapTools, contiene informazioni relative a: giustiniano, guerra greco-gotica devasta penisola italica, Giustiniano proviene da famiglia povera, penisola italica occupata da Ostrogoti, ruolo politico prende provvedimenti, Teodora era di famiglia povera, ruolo religioso che comprendeva nomina dei vescovi, Corpus Iuris Civilis esteso a tutto l'Impero, Corpus Iuris Civilis che è raccolta di leggi, Giustiniano combatte la guerra greco-gotica, Giustiniano fa redigere Corpus Iuris Civilis, Impero Romano Occidente in particolare nordafrica, provvedimenti a favore delle donne, Teodora aveva ruolo religioso, esercito comprende soldati mercenari, Corpus Iuris Civilis esteso tramite editto "Prammatica sanzione", Giustiniano vuole riconquistare Impero Romano Occidente, confini dell' Imperatore Romano d'Oriente, Giustiniano diventa Imperatore Romano d'Oriente, Giustiniano rafforza esercito, nordafrica occupato dai Vandali