WARNING:
JavaScript is turned OFF. None of the links on this concept map will
work until it is reactivated.
If you need help turning JavaScript On, click here.
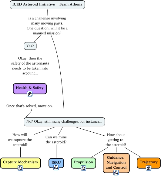
This Concept Map, created with IHMC CmapTools, has information related to: Team Athena - CMap, Yes? Okay, then the safety of the astronauts needs to be taken into account... Health & Safety, No? Okay, still many challenges, for instance... Can we mine the asteroid? ISRU, No? Okay, still many challenges, for instance... How about getting to the asteroid? Guidance, Navigation and Control, No? Okay, still many challenges, for instance... How about getting to the asteroid? Propulsion, No? Okay, still many challenges, for instance... How will we capture the asteroid? Capture Mechanism, ICED Asteroid Initiative | Team Athena is a challenge involving many moving parts. One question, will it be a manned mission? No? Okay, still many challenges, for instance..., ICED Asteroid Initiative | Team Athena is a challenge involving many moving parts. One question, will it be a manned mission? Yes?, No? Okay, still many challenges, for instance... How about getting to the asteroid? Trajectory, Health & Safety Once that's solved, move on. No? Okay, still many challenges, for instance...