WARNING:
JavaScript is turned OFF. None of the links on this concept map will
work until it is reactivated.
If you need help turning JavaScript On, click here.
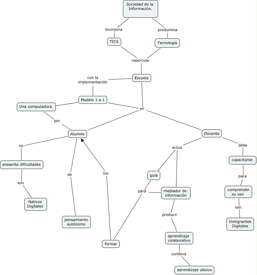
Este Cmap, tiene información relacionada con: Mapa final, Modelo 1 a 1 ???? Una computadora, Escuela con la implementación Modelo 1 a 1, mediador de información para formar, Una computadora por Alumno, comprender su uso son Inmigrantes Digitales, Alumno de pensamiento autónomo, Sociedad de la Información. incorpora TICS, capacitarse para comprender su uso, Tecnología repercute Escuela, Docente debe capacitarse, aprendizaje colaborativo conlleva aprendizaje ubicuo, Alumno no presenta dificultades, presenta dificultades son Nativos Digitales, guía para formar, Modelo 1 a 1 en Docente, Modelo 1 a 1 en Alumno, Docente actua guía, Sociedad de la Información. predomina Tecnología, mediador de información producir aprendizaje colaborativo, formar los Alumno