WARNING:
JavaScript is turned OFF. None of the links on this concept map will
work until it is reactivated.
If you need help turning JavaScript On, click here.
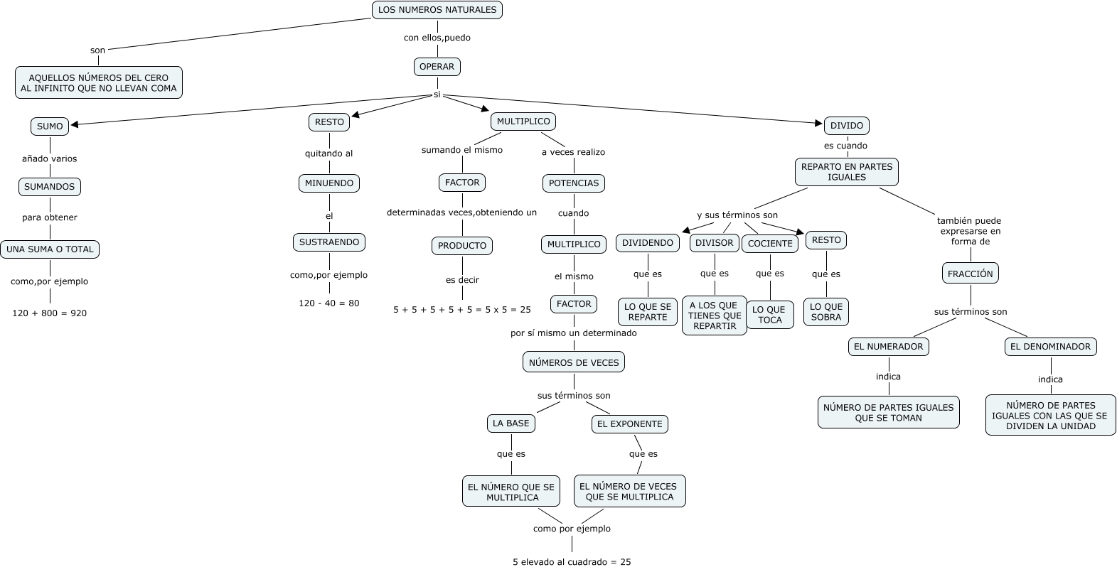
Este Cmap, tiene información relacionada con: LOS NÚMEROS NATURALES,OPERACIONES...-Beatriz, MULTIPLICO a veces realizo POTENCIAS, NÚMEROS DE VECES sus términos son EL EXPONENTE, EL DENOMINADOR indica NÚMERO DE PARTES IGUALES CON LAS QUE SE DIVIDEN LA UNIDAD, EL NUMERADOR indica NÚMERO DE PARTES IGUALES QUE SE TOMAN, FACTOR determinadas veces,obteniendo un PRODUCTO, LA BASE que es EL NÚMERO QUE SE MULTIPLICA, OPERAR si RESTO, OPERAR si SUMO, OPERAR si DIVIDO, FACTOR por sí mismo un determinado NÚMEROS DE VECES, REPARTO EN PARTES IGUALES y sus términos son RESTO, POTENCIAS cuando MULTIPLICO, MINUENDO el SUSTRAENDO, SUSTRAENDO como,por ejemplo 120 - 40 = 80, FRACCIÓN sus términos son EL NUMERADOR, UNA SUMA O TOTAL como,por ejemplo 120 + 800 = 920, DIVIDENDO que es LO QUE SE REPARTE, EL NÚMERO QUE SE MULTIPLICA como por ejemplo 5 elevado al cuadrado = 25, MULTIPLICO el mismo FACTOR, DIVIDO es cuando REPARTO EN PARTES IGUALES