WARNING:
JavaScript is turned OFF. None of the links on this concept map will
work until it is reactivated.
If you need help turning JavaScript On, click here.
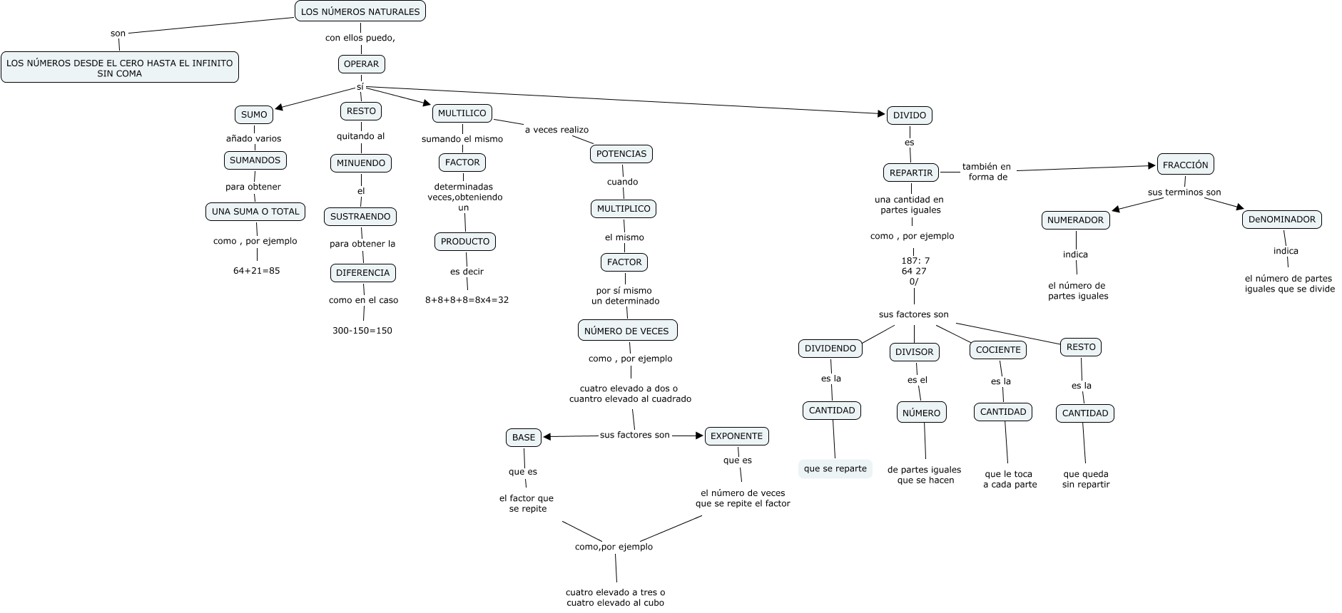
Este Cmap, tiene información relacionada con: LOS NÚMEROS NATURALES ,OPERACIONES (Yolanda ), DIVISOR es el NÚMERO, CANTIDAD ???? que se reparte, FRACCIÓN sus terminos son DeNOMINADOR, OPERAR sí RESTO, MULTILICO a veces realizo POTENCIAS, sus factores son ???? DIVIDENDO, OPERAR sí MULTILICO, DIFERENCIA como en el caso 300-150=150, POTENCIAS cuando MULTIPLICO, cuatro elevado a dos o cuantro elevado al cuadrado sus factores son BASE, MULTIPLICO el mismo FACTOR, COCIENTE es la CANTIDAD, MINUENDO el SUSTRAENDO, MULTILICO sumando el mismo FACTOR, LOS NÚMEROS NATURALES son LOS NÚMEROS DESDE EL CERO HASTA EL INFINITO SIN COMA, NÚMERO DE VECES como , por ejemplo cuatro elevado a dos o cuantro elevado al cuadrado, cuatro elevado a dos o cuantro elevado al cuadrado sus factores son EXPONENTE, FACTOR determinadas veces,obteniendo un PRODUCTO, DeNOMINADOR indica el número de partes iguales que se divide, SUMO añado varios SUMANDOS