WARNING:
JavaScript is turned OFF. None of the links on this concept map will
work until it is reactivated.
If you need help turning JavaScript On, click here.
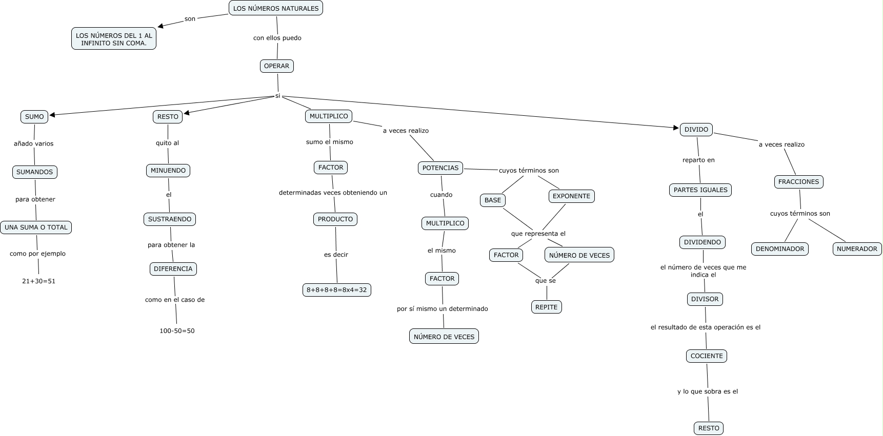
Este Cmap, tiene información relacionada con: LOS NÚMEROS NATURALES-Diego, POTENCIAS cuyos términos son BASE, EXPONENTE que representa el FACTOR, BASE que representa el NÚMERO DE VECES, OPERAR si MULTIPLICO, FACTOR determinadas veces obteniendo un PRODUCTO, POTENCIAS cuyos términos son EXPONENTE, OPERAR si RESTO, RESTO quito al MINUENDO, MULTIPLICO el mismo FACTOR, BASE que representa el FACTOR, FACTOR por sí mismo un determinado NÚMERO DE VECES, LOS NÚMEROS NATURALES son LOS NÚMEROS DEL 1 AL INFINITO SIN COMA., SUMO añado varios SUMANDOS, OPERAR si SUMO, LOS NÚMEROS NATURALES con ellos puedo OPERAR, OPERAR si DIVIDO, DIFERENCIA como en el caso de 100-50=50, DIVISOR el resultado de esta operación es el COCIENTE, DIVIDENDO el número de veces que me indica el DIVISOR, NÚMERO DE VECES que se REPITE