WARNING:
JavaScript is turned OFF. None of the links on this concept map will
work until it is reactivated.
If you need help turning JavaScript On, click here.
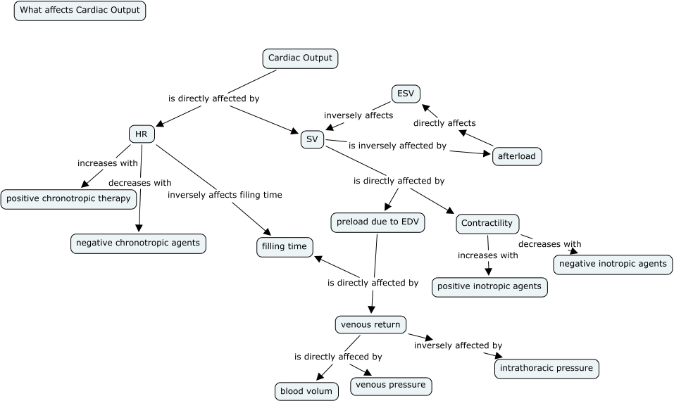
This Concept Map, created with IHMC CmapTools, has information related to: JeffreyMCLarke, ESV inversely affects SV, Contractility decreases with negative inotropic agents, Contractility increases with positive inotropic agents, venous return inversely affected by intrathoracic pressure, HR inversely affects filing time filling time, HR decreases with negative chronotropic agents, SV is directly affected by Contractility, SV is directly affected by preload due to EDV, HR increases with positive chronotropic therapy, preload due to EDV is directly affected by venous return, preload due to EDV is directly affected by filling time, venous return is directly affeced by blood volum, venous return is directly affeced by venous pressure, afterload directly affects ESV