WARNING:
JavaScript is turned OFF. None of the links on this concept map will
work until it is reactivated.
If you need help turning JavaScript On, click here.
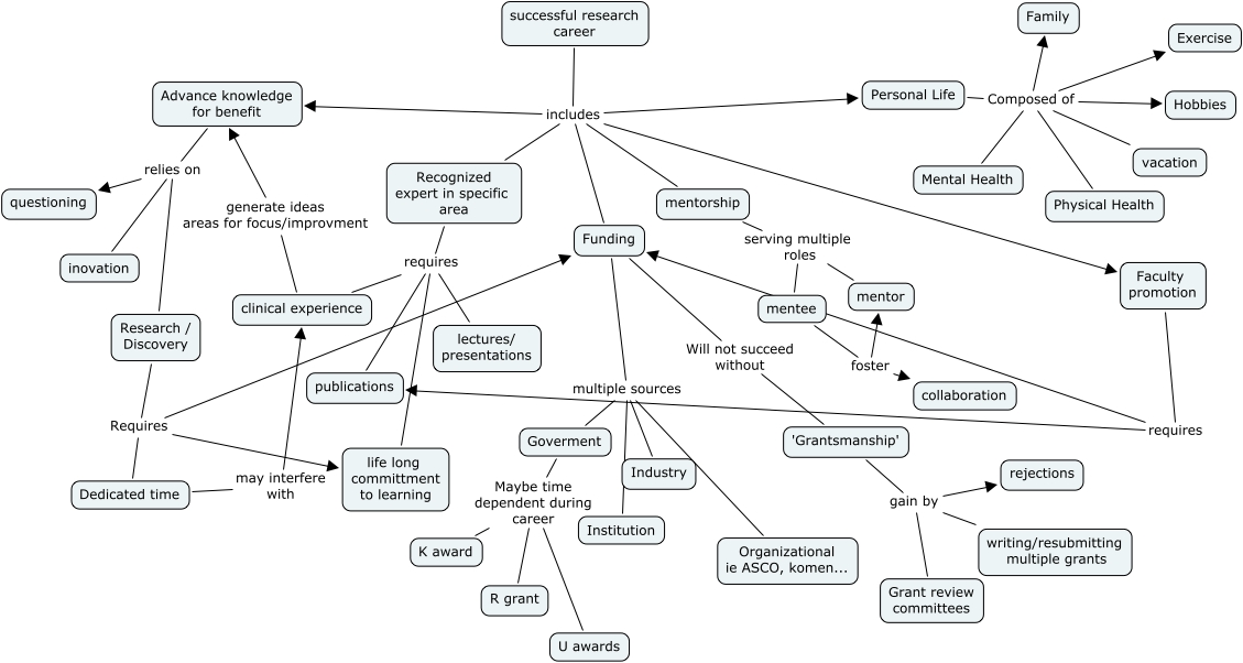
This Concept Map, created with IHMC CmapTools, has information related to: JeffreyMClarkeMap2, successful research career includes Faculty promotion, Recognized expert in specific area requires life long committment to learning, mentorship serving multiple roles mentor, Research / Discovery Requires Dedicated time, Recognized expert in specific area requires publications, Personal Life Composed of Family, Recognized expert in specific area requires lectures/ presentations, Personal Life Composed of Hobbies, Advance knowledge for benefit relies on questioning, successful research career includes Recognized expert in specific area, successful research career includes Funding, 'Grantsmanship' gain by Grant review committees, Research / Discovery Requires life long committment to learning, Faculty promotion requires publications, Recognized expert in specific area requires clinical experience, successful research career includes Personal Life, clinical experience generate ideas areas for focus/improvment Advance knowledge for benefit, Funding multiple sources Organizational ie ASCO, komen..., Funding multiple sources Goverment, Faculty promotion requires Funding